- Низкая цена
- Высокое разрешение
- Двух осевой измеритель ускорения в одной ИС
- 5x5x2 мм LCC корпус
- Низкое потребление (типовой ток потребления менее 400 µA)
- Однополярное питание от 2.7 до 5.25 В
- Измерители угла наклона и перемещения
- Интеллектуальные карманные устройства
- Компьютерная защита
- Устройства ввода
- Активные мониторы
- Игровые контроллеры
- Игрушки
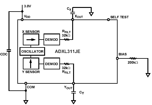
Расположение выводов:
Общее описание:
ADXL311 - дешевый маломощный законченный однокристальный двух осевой акселерометр с потенциальными аналоговыми выходами. ADXL311 изготовлен по той же хорошо зарекомендовавшей себя технологии iMEMS, что и более чем 100 миллионов уже выпущенных акселерометров компании Analog Devices, имеющих надежность 1 FIT (время наработки до первого отказа 1 миллиард часов).
ADXL311 имеет динамический диапазон измерения ускорения ±2g. ADXL311 может измерять как динамическое ускорение (например, вибрационное), так и статическое (например, гравитационное). Выходное аналоговое напряжение пропорционально ускорению.
При 3 В питании прибор имеет типовой шумовой порог 300 µg и может отслеживать изменения ускорения менее 2 mg (соответствует углу наклона 0.1 °), что позволяет применять их в узкополосных (10 Гц) устройствах.
ADXL311 выпускается в 5x5x2 мм 8 выводном герметичном LCC корпусе.
Источник: gaw.ru
