При проектировании систем с батарейным питанием разработчик может столкнуться с уникальными проблемами. Например, эти системы должны обеспечивать безопасную зарядку аккумуляторов с точным контролированием степени их заряженности и осуществлять эффективное переключение питания между батареей и внешним источником напряжения. Ниже описываются простые методы, позволяющие преодолеть возникающие трудности. Описание проясняется схемами, предназначенными для коммутации батарей и для быстрой зарядки никель-кадмиевых (НК) и никель-металл-гидридных (НМГ) аккумуляторов.
Наиболее часто портативные устройства рассчитаны на питание как от сетевого малогабаритного источника питания (адаптера) или автомобильного аккумулятора, так и от внутренней батареи. Вследствие этого такие устройства должны обеспечивать автоматическое переключение своего питания между батареей и внешним источником энергии.
Такое переключение питания может осуществляться несколькими способами. Наименьших затрат требует простая диодная схема ИЛИ, осуществляющая выбор между внешним источником и батареей. Однако наличие прямого падения напряжения на диоде приводит к потерям энергии. Например, падение напряжения в 310 мВ (типовое значение для диода типа 1N5820 при токе 1А) уменьшает время работы 16,8-В батареи на 1,9%. Для 9,6-В батареи это уменьшение составит 3,2%.
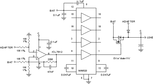
Более эффективный способ состоит в замене одного из коммутирующих диодов n-канальным МОП - транзистором (рис. 1). Падение напряжения на МОП - транзисторе равно произведению его сопротивления в открытом состоянии (Rcи откр) на ток нагрузки. Однако для включения n-канального МОП - транзистора необходимо, чтобы управляющее напряжение на его затворе превышало входное напряжение питания.
При осуществлении переключения питания системы между батареей и внешним источником энергии эта схема (рис.1) имеет более высокий КПД, чем схема сдиодами, включенными по схеме ИЛИ. Наличие источника повышенного напряжения экономит энергию батареи, поскольку позволяет использовать n-канальный МОП-транзистор, имеющий низкое сопротивление во включенном состоянии.
Рис. 1
Компаратор на IC1 служит для сравнения напряжений внешнего источника и батареи. Если напряжение батареи оказывается более положительным, то выходной сигнал компаратора принимает высокий уровень, вследствие чего IC1 - источник питания (ИП), генерирующий стабилизированное выходное напряжение, на 11 В большее входного, - подает на затворы n-канальных МОП - транзисторов требуемое ими повышенное управляющее напряжение. Например, для указанного на схеме МОП - транзистора типа SMP60N06E падение напряжения на нем составит при токе 1А всего 24 мВ.От IC1 требуется лишь умеренное быстродействие, поскольку диод, встроенный в МОП - транзистор, осуществляет быстрое переключение питания от внешнего источника напряжения к батарее. Следует отметить, что медленное переключение в обратном направлении (от батарей к внешнему источнику) приводит к втеканию тока в батарею во время выключения МОП - транзистора. Однако, это не вызывает трудностей, если используются допускающие быструю зарядку НК- или НМГ-аккумуляторы.
Микросхему IC2 можно исключить, когда есть другой источник повышенного напряжения. Например, вполне подойдет 12В ИП для памяти с параллельным стиранием, если напряжение батареи не превышает 7 В.
Для переключения питания между батареей и внешним источником могут также использоваться электромеханические реле, но они менее надежны. Это обусловлено тем, что из-за неравенства напряжений батареи и внешнего источника при коммутации реле через его контакты и в конденсатор входного фильтра могут протекать импульсные токи с амплитудой до 10А. При соприкосновении контактов реле эти токи возбуждают дуговой разряд, который может привести к точечной сварке контактов. Поэтому, если даже постоянная составляющая тока нагрузки и не превышает номинальный ток реле, оно все же может оказаться неспособным выдержать импульсные токи, возникающие при зарядке входного конденсатора.
При необходимости зарядки аккумулятора простейший путь - использование постоянного тока небольшой величины. Этот способ, известный под названием "капельной" зарядки (trickle charging), позволяет полностью зарядить аккумулятор за 24 ч. Этот метод относительно дешев, но требует много времени.
Во многих случаях, исходя из соображений удобства эксплуатации, необходимо полностью заряжать аккумуляторы аппаратуры за 1-2 ч. (Далее для простоты аккумулятором называются и отдельный аккумулятор и аккумуляторная батарея. - Прим. перев.) Для обеспечения быстрой зарядки разработчики должны хорошо понимать процессы, происходящие при зарядке как НК-, так и НМГ- аккумуляторов.
При зарядке и разрядке аккумуляторов протекающий через него ток удобно выражать в значениях, кратных С, где С - ток, численно равный номинальной емкости. Например, С для аккумулятора емкостью 1,2А ч С равно 1,2 А. Для аккумулятора емкостью 5 А ч С равно 5 А [1]. Вообще говоря, скорости зарядки и разрядки выражаются в величинах, кратных целым числам С или его долям (ниже это поясняется более подробно). Скорости зарядки соответствуют различным режимам зарядки, носящим такие названия, как быстрая зарядка, зарядка малым током ("капельная" зарядка), стандартная зарядка и ускоренная зарядка. Так, фирма Gates Energy Products определяет режим быстрой зарядки НК - аккумуляторов как соответствующий С - скоростям от С до 4С, зарядки малым током от С/50 до С/10, стандартной зарядки от - С/20 до С/10 и ускоренной зарядки от С/5 до С/3 [2].
Процесс зарядки не имеет 100%-ного КПД в случае НК- и НМГ - аккумуляторов. Если одна часть энергии, передаваемой аккумулятору, преобразуется в активные материалы, которые позднее будут использоваться в процессе разрядки, то другая часть энергии бесполезно расходуется на паразитный процесс, сопровождающийся выработкой кислорода в НК- и водорода в НМГ - аккумуляторах. Газообразование резко возрастает при достижении состояния полной зарядки. При правильном режиме зарядки выделившийся газ полностью рекомбинирует внутри аккумулятора.
При приближении НК- и НМГ- аккумуляторов к полностью заряженному состоянию они все менее эффективно преобразуют энергию зарядки в активный материал (т.е. прием заряда уменьшается). При этом все большая часть энергии зарядки идет на образование газа и тепла и все меньшая - на выработку полезного активного материала. Для компенсации рекомендуется, чтобы зарядное устройство сообщало заряд аккумулятору не менее 160% от его емкости [3]. Для НК- аккумуляторов можно выделить четыре стадии при переходе от полностью разряженного к полностью заряженному состоянию, у НМГ - аккумуляторов процессы при приемке заряда носят очень похожий характер [4].
На первой стадии зарядки НК- аккумулятора почти вся энергия преобразуется в активный материал. На второй стадии КПД зарядки все еще близок к 100%, но небольшая часть энергии уже теряется на образование кислорода и других бесполезных материалов. Третья стадия соответствует переходу к полностью заряженному состоянию. На четвертой стадии активный материал почти не образуется, только тепло и кислород.
Для НМГ - аккумуляторов зарядка является экзотермическим процессом (для НК - аккумуляторов этот процесс эндотермический) и тепло образуется в течение всего зарядного цикла. Несмотря на это, НК - и НМГ - аккумуляторы ведут себя при приближении к полностью заряженному состоянию очень похоже в том отношении, что прием заряда уменьшается, а температура резко возрастает (рис. 2) [5].
Рис. 2. При аналогичных режимах зарядки НК- и НМГ- аккумуляторы имеют различные температурные профили. В обоих случаях зарядка прекращалась при достижении аккумулятором температуры 40 °С.
При переходе быстрозаряжаемого аккумулятора от полностью заряженного состояния в состояние сверхзаряда (переход от третьей стадии в четвертую) выделяющиеся при этом тепло и газ приводят к резкому увеличению температуры и давления (рис. 3) Поэтому быстрая зарядка должна быть прекращена в этот момент, в противном случае возможна потеря аккумулятором части своей емкости. Это может произойти либо из-за повреждения под воздействием высокой температуры, либо из-за утечки, обусловленной высоким внутренним давлением.Рис. 3. Приведенные кривые показывают изменение температуры и внутреннего давления в процессе зарядки НК-аккумулятора при окружающей температуре 23 °С и при скоростях зарядки 0,1С и 1С. При скорости 0,1С допустим длительный сверхзаряд, поскольку достигается равновесное состояние в образовании кислорода и выделении тепла. При скорости 1С длительный сверхзаряд недопустим.
Аналогично ускоренная зарядка НК - аккумуляторов также должна прекращаться в подходящий момент, иначе произойдет уменьшение емкости, называемое эффектом памяти. Эффект памяти проявляется в уменьшении напряжения каждого аккумулятора на 150 мВ и возникает вследствие излишней сверхзарядки аккумуляторов при повышенной температуре. Это уменьшение напряжения первоначально возникает вблизи точки перегиба разрядной кривой, однако затем перемещается к пологому участку этой кривой, если режим сверхзарядки продолжается.Эффект памяти является обратимым, и аккумулятор можно восстановить путем его разрядки ниже точки перегиба разрядной кривой - так называемой метод кондиционирования. Однако эффект памяти сохраняется на части материала электрода, которая не была затронута процессом разрядки. Например, рассмотрим аккумулятор, страдающий от эффекта памяти, который был лишь частично разряжен до перезарядки. При последующей разрядке снижение напряжения на этом аккумуляторе будет возникать в точке, где закончился последний разрядный цикл. Таким образом, аккумулятор как бы обладает памятью. для гарантированного исключения этого эффекта аккумулятор иногда полностью разряжают перед началом зарядного цикла [7]. Однако такое кондиционирование может практически уменьшить эффективный срок службы. Следует отметить, что НМГ - аккумуляторы не подвержены эффекту памяти.
Хотя НК - аккумуляторы и не допускают сверхзарядку со скоростями более 0,1С, их можно бесконечно долго заряжать при скоростях менее 0,1С. При сверхзарядке НК - аккумуляторов малым током выделение кислорода и тепла может достигнуть точки равновесия, в которой происходят полна рекомбинация и полное рассеяние тепла в окружающее пространство (рис. 3) [8]. Такая равновесная скорость зарядки или скорость зарядки малым током для НМГ - аккумуляторов меняется от изготовителя к изготовителю и составляет (0,01 - 0,1) С.
По окончании цикла быстрой зарядки НК - и МНГ - аккумуляторы часто подзаряжаются далее малым током с целью компенсации паразитного процесса, известного под названием саморазряда. Саморазрядом называется потеря аккумулятором накопленного заряда с течением времени. Величина саморазряда сильно зависит от температуры, так, при комнатной температуре она составляет около 1% от емкости аккумулятора в день.
Существует несколько методов определения точки, когда следует прекращать режим быстрой зарядки. Одним из наиболее часто применяемых методов для НК - аккумуляторов является - dV- метод, состоящий в детектировании уменьшения напряжения на аккумуляторах, которое предшествует состоянию сверхзарядки. Напряжение НК - аккумуляторов увеличивается при зарядке и достигает при полном заряде максимума.
Зависимость напряжения на НМГ - аккумуляторе от степени его заряженности имеет аналогичный характер, но уменьшение напряжения выражено менее резко (рис. 4) [9]. Поэтому в случае НМГ - аккумуляторов предпочтительнее прекращать режим быстрой зарядки при dV/dt, равном нулю. Поскольку этот метод строже - dV - метода, его можно использовать и для НК - аккумуляторов. Кроме того, в качестве основного метода для определения момента прекращения зарядки НМГ - аккумуляторов можно использовать метод, основанный ни измерении приращений температуры аккумулятора (dT - метод). В системах, работающих как от НК -, так и от НМГ - аккумуляторов, для определения момента прекращения зарядки следует применять метод равенства dV/dt нулю.
Рис. 4. НК- и НМГ-аккумуляторы, прошедшие быструю зарядку, имеют несколько различные профили напряжения. НК-аккумуляторы при достижении состояния полной зарядки характеризуются более выраженным максимумом напряжения, чем НМГ-аккумуляторы.
Однако ни слежение за абсолютным значением выходного напряжения, ни слежение за абсолютным значением температуры аккумулятора не рекомендуется использовать в качестве основных методов определения момента прекращения режима быстрой зарядки, поскольку оба этих параметра сильно зависят от окружающей температуры.В качестве дополнительной защиты при использовании dV - или dТ - методов режим быстрой зарядки может также прекращаться при достижении аккумулятором некоторого заданного значения температуры, например 40 °С. Для еще большей безопасности зарядка может прекращаться по прошествии заданного интервала времени. Изготовители аккумуляторов рекомендуют, чтобы по крайней мере одна из таких дополнительных защит применялась совместно с dV/dt или dТ- методами.
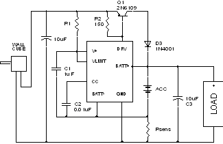
До последнего времени в составе контроллеров устройств быстрой зарядки обычно применялись микроконтроллеры и аналого-цифровые преобразователи. Однако в настоящее время изготовители ИС предлагают ряд интегральных контроллеров режима быстрой зарядки, позволяющих менее чем за 1 ч безопасно заряжать НК - или НМГ - аккумуляторы. Одним из таких контроллеров является интегральная схема MAX713, позволяющая осуществлять быструю зарядку аккумуляторов постоянным током со скоростями от С до 4 С и прекращать быструю зарядку посредством - dV-метода с последующим переходом в режим зарядки малым током со скоростью С/16 (или менее). Данная ИС реализует также методы, обеспечивающие дополнительную безопасность зарядки путем ее прекращения через определенное время или при достижении порогового значения температуры.
Зарядный ток регулируется посредством внешнего последовательного линейного прибора или внешнего импульсного регулятора. Линейные схемы характеризуются низким КПД и более высоким током, потребляемым от входного источника питания, что может потребовать применения теплоотвода. Схемы с импульсным регулированием сложнее, но рассеивают меньше тепла.
Управляя сдвоенным таймером типа ICM7556, включенным по схеме понижающего импульсного стабилизатора с широтно-импульсной модуляцией, ИС MAX713 обеспечивает режим быстрой зарядки НК- аккумуляторов, ровной С=2А (рис. 5) [10]. Аналогичная ИС MAX712 обеспечивает быструю зарядку как НК-, так и НМГ - аккумуляторов, при этом момент окончания зарядки определяется с помощью (dV/dt = 0) - метода вместо - dV-метода. Применение импульсных регуляторов позволяет минимизировать потребляемую мощность и работать от различных входных напряжений, вырабатываемых вилочными адаптерами. Внешний последовательный pnp- транзистор более дешев, хотя и работает с меньшим КПД (рис. 6) [11].
Рис. 5. Данное зарядное устройство на ИС MAX713 обеспечивает режим быстрой зарядки НК-аккумуляторов с помощью сдвоенного таймера (ICM7556), включенного по схеме понижающего импульсного регулятора с широтно-импульсной модуляцией.
Рис. 6. Использование управляющего зарядкой аккумуляторов интегрального контроллера типа MAX713 совместно с внешним pnp-транзистором позволяет получить более дешевую, хотя и менее экономичную схему, чем приведенную на рис. 5.
В портативных системах, позволяющих устанавливать вместо аккумуляторов первичные (неперезаряжаемые) щелочные элементы, пользователь может работать в течение длительных периодов времени, не нуждаясь во внешнем источнике питания. Например, путешественник не имеет возможности перезаряжать свои аккумуляторы в полете, однако он может заменить их свежими щелочными элементами.Следует, однако, заметить, что возможен взрыв первичных элементов при их зарядке. Поэтому для предотвращения случайной зарядки первичных элементов портативная система, способная работать как от таких элементов, так и от аккумуляторов, должна быть способна определять тип химического источника тока. Для этого можно оценивать разрядный импеданс установленных элементов, поскольку типовое значение разрядного импеданса первичных элементов более чем в десять раз превышает таковое у аккумуляторов. [12, 13].
Например, типовое значение разрядного импеданса НК- и НМГ- аккумуляторов равно 20 мОм, а щелочные элементы типоразмера АА имеют импеданс 400 мОм. Таким образом, 500-мА нагрузка будет приводить к падению напряжения 10 мВ/элемент в случае щелочной батареи. Следовательно, система может различать первичные и аккумуляторные батареи, нагружая их током 500мА и измеряя возникающее при этом уменьшение напряжения с запрещением зарядки в случае установки первичных элементов.
В электронных системах обычно предусмотрен контроль за уровнем разряженности батареи с целью предупреждения пользователя о наступлении двух критических уровней разряженности. Первым наступает состояние "минимального заряда", которое указывает, что осталось лишь некоторое определенное значение заряда, например на 15 мин работы. Следующим будет состояние полного разряда, указывающее, что все нагрузки должны быть отключены во избежание глубокой разрядки и ее последствий, состоящих в уменьшении числа зарядных циклов.
Простейший способ определения моментов наступления этих состояний заключается в контроле напряжения аккумулятора с помощью компаратора либо аналого-цифрового преобразователя. Компараторы ранних выпусков, например ICL7665, имеют малый потребляемый ток, однако их слишком большой допуск на опорное напряжение приводит к уменьшению времени работы аккумулятора. По сравнению с ними новые модели, например MAX8213, содержат четыре компаратора, потребляют ток всего 33 мкА и характеризуются погрешностью источника опорного напряжения ±1%.
При разрядке на нагрузку в разрядном цикле НК- аккумулятора имеются три различные стадии (рис. 7) [14]. Для полностью заряженного элемента первая стадия состоит в относительно резком уменьшении напряжения при отдаче первых 10% заряда - с примерно 1,5 до 1,2 В. Вторая стадия длится большую часть времени работы аккумулятора и соответствует относительно плоскому участку разрядной кривой. Наконец, после отдачи аккумулятором около 90% запасенной энергии напряжение на нем проходит через изгиб разрядной кривой и начинает резко падать.
Рис. 7. Зависимости напряжения НК-аккумулятора от величины нагрузки и остающегося заряда.
Для максимизации времени работы аккумулятора без подзарядки его не следует отключать от нагрузки до тех пор, пока напряжение на нем не достигнет точки перегиба разрядной кривой. Однако для максимизации числа циклов заряд-разряд аккумулятор не следует глубоко разряжать после этой точки. Неоднократные глубокие разряды могут повредить НК- аккумулятор.Общепринято считать конечным напряжением разряда 0,9 В при нагрузке 1С. Для других нагрузок конечное напряжение вычисляется как равное 75% напряжения в средней точке разрядной кривой. Напряжение в средней точке равно напряжения аккумулятора после отдачи 50% полезной емкости [15].
Поскольку напряжение аккумулятора при изменении температуры от 0 до 70 С меняется всего на 20 мВ, во многих случаях температурная компенсация не нужна. Однако при необходимости такую компенсацию можно обеспечить с помощью резисторов, обладающих отрицательным температурным коэффициентом.
В качестве альтернативы простому предупреждению о состоянии минимального заряда и выработке сигнала при полном разряде в некоторых устройствах уровень заряженности отображается индикатором такого типа, как автомобильный указатель уровня бензина в баке. Такой указатель, индицирующий уровень остающегося заряда, является существенным усовершенствованием по сравнению с простым предупреждением о приближении полной разрядки.
Однако для того, чтобы такой указатель давал точные показания степени заряженности, он должен не просто интегрировать заряд, принимаемый и отдаваемый аккумулятором. Он должен учитывать также такие факторы, как скорость разрядки, температуру аккумулятора (в течение зарядки и разрядки), наработку аккумулятора и его саморазряд, который может происходить при хранении. На емкость аккумулятора оказывают влияние также неполная зарядка, замена элементов и способность аккумулятора принимать заряд (КПД зарядки).
