Чтобы уберечь Вас от преждевременного инфаркта и сохранить Ваш семейный бюджет, предлагаю использовать при экспериментах несложные устройства, которые предохранят от таких ситуаций. Речь идет о защите транзисторов по току.
Для защиты транзисторов в цепь питания коллектора включают резисторы, которые ограничивают ток при перегрузках. Степень защищенности транзистора прямо пропорциональна величине сопротивления резистора. При увеличении сопротивления происходит потеря мощности каскада, ухудшается линейность, бесполезно рассеивается мощность на резисторе. Поэтому выбирают компромиссное значение сопротивления, приемлемое для конкретного случая.
Еще хуже дело обстоит в технике СВЧ, где от напряжения между электродами транзистора зависит емкость р-п-перехо-дов. При импульсных видах модуляции ( SSB, CW) ток каскада изменяется от 0 да максимального значения. При этом напряжение на коллекторе будет изменяться за счет падения на резисторе. Это вызывает изменение настройки резонансных цепей, усиливаемый сигнал "рассыпается", появляется самовозбуждение каскада. Из этого следует, что для питания коллекторных цепей транзисторов необходимо использовать более стабильное напряжение, а защиту по току осуществить при помощи порогового ограничителя тока.
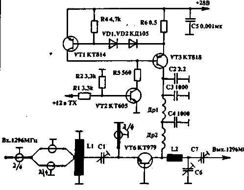
Puc.1 Работу этого устройства рассмотрим на примере схемы смесителя ТХ диапазона 1296 МГц (рис.1), когда напряжение на выводах резистора R2 достигнет значения, при котором откроется диод VD1, транзистор VT1 откроется, VT2 закроется, напряжение питания упадет. Применение схемы защиты позволило получить более линейный режим работы смесителя и защитить транзистор при перекачке по входу 144 МГц. В двухкаскадном усилителе 1296 МГц применена схема защиты, которая снимает напряжение питания одновременно с обоих каскадов при превышении заданного значения тока одного из транзисторов усилителя (рис.2).
Puc.2 Ток отключения ступенчато регулируется количеством диодов и плавно подбором сопротивления резисторов R2, R4. Некоторые транзисторы (к примеру, КТ979, КТ946), вследствие своих конструктивных особенностей, имеют начальный ток покоя. В режиме приема и при работе на других диапазонах необходимо снимать напряжение питания с каскада. Эту операцию выполняет устройство, схема которого приведена на рис.3.
Puc.3 Кроме коммутации напряжения схема обеспечивает защиту каскада по току
