В предыдущем обзоре я оговорился насчет того, что в посылке было два товара.
Сегодня я покажу, что еще пришло ко мне. Этот блок питания заказывался с вполне конкретной целью, но об этом я напишу в конце.
Обзор будет очень похож на предыдущий, если интересно, прошу под кат.
Как я написал в аннотации, блок питания пришел в компании с первым.
Но он не только пришел вместе, а как я понял, они еще и одного производителя, об этом говорит и внешний вид и качество изготовления (хотя у этого БП оно несколько похуже) и маркировка.
У предыдущего была маркировка XK-2412DC, что означает 24\12 Вольт, т.е. плата выпускается в двух вариантах, на 24 и 12 Вольт соответственно.
Маркировка этого — XK-1205DC, т.е такой блок питания бывает на 12 или 5 Вольт. Я заказал 12 Вольт вариант.
Характеристики блока питания.
Входное напряжение: AC85-265V или DC100-370V
Выходное напряжение: DC 12V
Выходной ток: 1A (на сайте магазина ошибочно указано 1-2А)
Выходная мощность: 12 Ватт.
Так же в заголовке было заявлено о низких пульсациях, но это мы проверим отдельно
Начну по традиции с упаковки, так же по традиции спрячу ее под спойлер, ничего особо интересного там нет, можно спокойно пропустить этот пункт.
Упаковка
Пришел блок питания в стандартном антистатическом пакете, со стандартными наклейками, номер товара в магазине и предостережение.

После распаковки ничего криминального я не увидел, все аккуратно, за исключением того, что ехал он болтаясь в пакете (об этом я писал в предыдущем обзоре)

Блок питания реально маленький, размер чуть больше спичечного коробка.
Размеры 62.5х31х23мм, последний размер — высота, может быть уменьшен еще на 1мм, так как я измерял с выводами трансформатора, которые немного торчат.

В этом блоке питания так же есть сетевой фильтр и ограничитель пускового тока, но фильтр урезан, отсутствует фильтрующий конденсатор перед дросселем.
Так же отсутствует разъем, просто два отверстия с шагом 5мм.
Зато в этом БП конденсатор в цепи питания ШИМ контроллера стоит 33мкФ, а не 10 как в предыдущем, это хорошо.

С другого ракурса виден выходной диод и выходные конденсаторы с дросселем.
Радиаторов здесь не предусмотрено, да они и не сильно нужны при такой мощности.
Диод применен на 3 Ампера 100 Вольт, марка SR3100, все как положено.

А вот и первое замечание, причем серьезное.
В качестве межобмоточного конденсатора применен обычный конденсатор на 1 КВ, а не Y1, который положено ставить в таких цепях.
Дело в том, что конденсаторы Y1 ставятся в таких цепях из соображений безопасности, при пробое он всегда уходит в обрыв, так как КЗ в такой цепи чревато последствиями.
Очень рекомендую его заменить, выпаять можно из любого импульсного БП, номинал особо не критичен, главное класс конденсатора.

Силовой транзистор «спрятался» где то в глубине платы, между входным дросселем и трансформатором, радиатора не имеет, корпус мелкий, но об этом я скажу отдельно.

Как и в прошлый раз, чертеж с размерами платы и крепежных отверстий.

Плата изготовлена и собрана очень качественно, претензии отсутствуют, мало того, здесь производитель даже зафиксировал SMD элементы клеем, это видно по месту для установки выходного диода в SMD корпусе вместо выводного, да и видно по другим элементам. За это плюс.
Плата двухслойная, монтаж двухсторонний и довольно плотный, пара резисторов расположена даже под трансом.

В качестве ШИМ контроллера использована неизвестная мне микросхема 63D39, название очень похоже на микросхему 63D12 из этого обзора. Насколько я понял, ближайший аналог это FAN6862.
Резисторы, как и в прошлом обзоре, не хуже 1%.

Для экспериментов я рещил все таки установить клеммники на вход и выход платы.
По входу стал стандартный 5мм клеммник, правда пришлось чуть чуть его подкусить около дросселя, но можно установить и без этого (на фото именно так он и показан).
На выходе отверстия с шагом 3.75мм, но клеммник туда не стал, мешает выходной дроссель.

Как и в прошлый раз решил проверить характеристики установленных конденсаторов.
Ну что сказать, здесь все похуже, замечание к ESR конденсаторов, так как к емкости и напряжению нареканий нет.
Конденсаторы 470мкф х25 Вольт, емкость стоит нормально из расчета 1000мкФ на 1 Ампер выходного тока.
ESR заметно завышен, около 140мОм.

Ко входному конденсатору претензия по поводу ESR так же относится, хотя и в меньшей степени, а вот с емкостью все отлично, 22 вместо расчетных (для 220 Вольт) 12 это очень хорошо.

Первое пробное включение. Запустился без проблем. Время запуска несколько затянуто, около 1.5-2 секунды, сказывается увеличенная емкость в цепи питания ШИМ контроллера.

Когда описывал установленные компоненты, то забыл указать какой стоит транзистор.
Правда его для этого пришлось буквально выковыривать. Чего не сделаешь для науки
Установлен 2N60C производства fairchild.
Транзистор конечно маловат, но эксперименты все покажут.

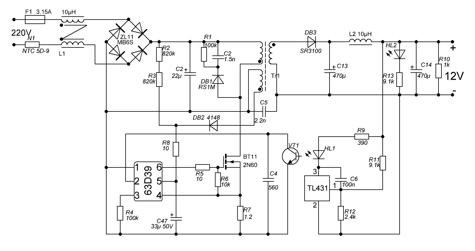
Естественно перед началом экспериментов была начерчена схема.
Схема нужна не только просто для обзора, а и для помощи тем, кто купит, мало ли что бы жизни бывает. Да и самому перед проверкой неплохо знать, что делать потом, если сгорит в процессе пыток

Как и в прошлый раз я подготовил для проверки разные вещи.
Список почти не отличается от предыдущего, разница только в номиналах нагрузочных резисторов.
Для нагрузки я использовал:
Резистор 27 Ом
Резистор 15.3 Ома набранный из трех штук 5.1 Ома соединенных последовательно
Резистор 10 Ом (он был добавлен потом)
Нагрузка на ток 1 Ампер.

Процесс проверки
Проверять я буду все точно так же. Напряжение на выходе под разными нагрузками и пульсации.
Мультиметр и осциллограф подключены непосредственно к выходу БП, нагрузка подключается к клеммникам, вынесенном на небольшом кабеле. Падение на кабеле небольшое, но в расчетах я их потом учту.
В этот раз я принял рекомендацию коллеги Ksiman-а и настроил синхронизацию на осциллографе.
Итак:
1. Режим холостого хода.
2. Нагрузка 27 Ом, ток около 0.44 Ампера.

1. Нагрузка 15.3 Ома, ток около 0.78 Ампера.
2. Нагрузка 1 Ампер
Все параметры в норме, пульсации около 30мВ, делитель щупа осциллографа установлен в положение 1:1, тепловой режим я распишу потом.

Дальше я решил не останавливаться на полученном, так как температуры были вполне нормальными.
1. Нагрузка 10 Ом, ток около 1.19 Ампера.
2. Нагрузка 1 Ампер + 27 Ом параллельно, ток около 1.44 Ампера
Все работает отлично.
По поводу пульсаций, такое чувство, что они даже уменьшились, на этом этапе я даже проверил, действительно ли щуп стоит в положении 1:1 и погонял туда-сюда синхронизацию, но нет, все правильно, ошибки нет.

Так как эксперимент мне хотелось продолжить дальше, но нагрев начал выходить за допустимые пределы (на мой взгляд), то я решил сначала немного допилить блок питания.
Вырезал пластинку из 1мм текстолита, залудил ее и припаял к силовому транзистору.
На фото видно, что мне пришлось ее угол немного подрезать.
Не скажу, что это красивое решение, но лучше чем ничего.
Вообще не рекомендуется соединять металлический вывод корпуса транзистора, в таком включении. с радиатором, это может увеличить электромагнитные помехи.
Но так как пластинка маленькая. а транзистор еще меньше, то я подумал что ничего страшного не будет.

В самом начале обзора я написал, что на странице магазина есть ошибка насчет указанного тока в 2 Ампера.
Ошибка это потому, что даже внешне такой БП просто принципиально не отдаст длительно такой ток, кроме того, в заголовке товара указан ток 1 Ампер, в описании мощность 12 Ватт (тот же 1 Ампер). Если не забуду, напишу менеджеру об ошибке.
Итак нагрузка 1 Ампер + резистор 15.3 Ома, итого ток около 1.78 Ампера.
Напряжение иногда перескакивало на 11.90, но основное время стояло 11.91 Вольта, как и в режиме холостого хода.
Но долго в таком режиме БП работать не захотел, примерно через пару минут я заметил, что светодиод на плате моргает с частотой около одного раза в секунду, БП ушел в защиту от перегрузки.
После отключения резистора 15.3 Ома он перестал моргать и продолжил свою работу дальше.
Кстати, обрезок ламината, лежащий под платой, выполняет очень важную функцию, защищает мой рабочий стол от последствий взрывов БП. не доживших до кончца экспериментов, хотя я и стараюсь использовать неразрушающие методы контроля.

А вот осциллограмма ухудшилась, появились пики, общая амплитуда пульсаций составила около 50-60мВ. Я бы сказал, что это очень хороший результат, а с учетом того, что БП работает в режиме перегрузки, так вообще отличный.

В процессе тестирования я как и в прошлый раз измерял температуры.
Проблема была только с измерением температуры транзистора, так как долезть до него бесконтактным термометром не получалось
В качестве измерения температуры выходного конденсатора я измерял температуру двух конденсаторов и дросселя около них.
Температуру при максимальной нагрузке измерить не получилось, БП ушел в защиту еще не прогревшись.

Небольшая доработка
В самом начале обзора я написал, что БП покупался с вполне определенной целью.
Не так давно я писал обзор про микросхему преобразователя и собирал там плату для измерения тока на шунте.
Так вот блок питания предназначается для этого же устройства, туда же предназначались и аккумуляторы, но они увы не подошли мне
В моем будущем устройстве мне желательно напряжение питания чуть больше чем 12 Вольт, так как после него идет понижение до 8.5 Вольт.
Изменить выходное напряжение данного БП я решил включением еще одного резистора параллельно резистору нижнего плеча делителя ОС.
Ближайшее, что было под рукой это 20к.

Напряжение я получил около 13 Вольт, думаю хватит. Эта плата будет еще использоваться в одном из будущих обзоров и именно с этой переделкой, потому кому интересно, советую сделать себе отметку на полях
Вообще напряжение таких БП довольно безопасно можно повышать на 10-15%, максимум 20%, но думаю, что мне хватит и 10.

А вот сравнение двух блоков питания, первое что пришло мне в голову при взгляде на это фото, слова из стихотворения Маяковского — Кроха сын к отцу пришел
)

Итак резюме:
Плюсы
Достаточно хорошее качество изготовления
Очень хорошие электрические параметры
Соответствие заявленным параметрам и даже превышение их.
Цена, ну цена как цена, тяжело судить, на мой взгляд нормальная, по крайней мере для такого качества.
Минусы
Неправильный межобмоточный помехоподавляющий конденсатор, довольно большой, но легко поправимый минус.
Выходные электролиты могли бы поставить и получше качеством, хотя с емкостью все в порядке.
Мое мнение. На мой взгляд Бп вполне достойный, хоть и крошечный. Да, ток смешной, подсветку на кухне от него врядли запитаешь, но качество довольно неплохое. Как встраиваемый БП для какого нибудь прибора, более чем достаточен.
Порадовали очень низкие пульсации, но при этом очень расстроил межобмоточный помехоподавляющий конденсатор, менять обязательно, благо стоит он копейки и водится во всех импульсных БП. Сложность его перепайки соизмерима с припаиванием входных\выходных проводов.
Блок питания для обзора был предоставлен магазином banggood.
Думаю что найдутся люди, которые ищут подобный БП, да и просто интересуются устройством таких вещей и мой обзор будет им полезен.
Вопросы и пожелания жду как всегда в комментах
Перейти в магазин
Сегодня я покажу, что еще пришло ко мне. Этот блок питания заказывался с вполне конкретной целью, но об этом я напишу в конце.
Обзор будет очень похож на предыдущий, если интересно, прошу под кат.
Как я написал в аннотации, блок питания пришел в компании с первым.
Но он не только пришел вместе, а как я понял, они еще и одного производителя, об этом говорит и внешний вид и качество изготовления (хотя у этого БП оно несколько похуже) и маркировка.
У предыдущего была маркировка XK-2412DC, что означает 24\12 Вольт, т.е. плата выпускается в двух вариантах, на 24 и 12 Вольт соответственно.
Маркировка этого — XK-1205DC, т.е такой блок питания бывает на 12 или 5 Вольт. Я заказал 12 Вольт вариант.
Характеристики блока питания.
Входное напряжение: AC85-265V или DC100-370V
Выходное напряжение: DC 12V
Выходной ток: 1A (на сайте магазина ошибочно указано 1-2А)
Выходная мощность: 12 Ватт.
Так же в заголовке было заявлено о низких пульсациях, но это мы проверим отдельно

Начну по традиции с упаковки, так же по традиции спрячу ее под спойлер, ничего особо интересного там нет, можно спокойно пропустить этот пункт.
Упаковка
Пришел блок питания в стандартном антистатическом пакете, со стандартными наклейками, номер товара в магазине и предостережение.
После распаковки ничего криминального я не увидел, все аккуратно, за исключением того, что ехал он болтаясь в пакете (об этом я писал в предыдущем обзоре)
Блок питания реально маленький, размер чуть больше спичечного коробка.
Размеры 62.5х31х23мм, последний размер — высота, может быть уменьшен еще на 1мм, так как я измерял с выводами трансформатора, которые немного торчат.
В этом блоке питания так же есть сетевой фильтр и ограничитель пускового тока, но фильтр урезан, отсутствует фильтрующий конденсатор перед дросселем.
Так же отсутствует разъем, просто два отверстия с шагом 5мм.
Зато в этом БП конденсатор в цепи питания ШИМ контроллера стоит 33мкФ, а не 10 как в предыдущем, это хорошо.
С другого ракурса виден выходной диод и выходные конденсаторы с дросселем.
Радиаторов здесь не предусмотрено, да они и не сильно нужны при такой мощности.
Диод применен на 3 Ампера 100 Вольт, марка SR3100, все как положено.
А вот и первое замечание, причем серьезное.
В качестве межобмоточного конденсатора применен обычный конденсатор на 1 КВ, а не Y1, который положено ставить в таких цепях.
Дело в том, что конденсаторы Y1 ставятся в таких цепях из соображений безопасности, при пробое он всегда уходит в обрыв, так как КЗ в такой цепи чревато последствиями.
Очень рекомендую его заменить, выпаять можно из любого импульсного БП, номинал особо не критичен, главное класс конденсатора.
Силовой транзистор «спрятался» где то в глубине платы, между входным дросселем и трансформатором, радиатора не имеет, корпус мелкий, но об этом я скажу отдельно.
Как и в прошлый раз, чертеж с размерами платы и крепежных отверстий.
Плата изготовлена и собрана очень качественно, претензии отсутствуют, мало того, здесь производитель даже зафиксировал SMD элементы клеем, это видно по месту для установки выходного диода в SMD корпусе вместо выводного, да и видно по другим элементам. За это плюс.
Плата двухслойная, монтаж двухсторонний и довольно плотный, пара резисторов расположена даже под трансом.
В качестве ШИМ контроллера использована неизвестная мне микросхема 63D39, название очень похоже на микросхему 63D12 из этого обзора. Насколько я понял, ближайший аналог это FAN6862.
Резисторы, как и в прошлом обзоре, не хуже 1%.
Для экспериментов я рещил все таки установить клеммники на вход и выход платы.
По входу стал стандартный 5мм клеммник, правда пришлось чуть чуть его подкусить около дросселя, но можно установить и без этого (на фото именно так он и показан).
На выходе отверстия с шагом 3.75мм, но клеммник туда не стал, мешает выходной дроссель.
Как и в прошлый раз решил проверить характеристики установленных конденсаторов.
Ну что сказать, здесь все похуже, замечание к ESR конденсаторов, так как к емкости и напряжению нареканий нет.
Конденсаторы 470мкф х25 Вольт, емкость стоит нормально из расчета 1000мкФ на 1 Ампер выходного тока.
ESR заметно завышен, около 140мОм.
Ко входному конденсатору претензия по поводу ESR так же относится, хотя и в меньшей степени, а вот с емкостью все отлично, 22 вместо расчетных (для 220 Вольт) 12 это очень хорошо.
Первое пробное включение. Запустился без проблем. Время запуска несколько затянуто, около 1.5-2 секунды, сказывается увеличенная емкость в цепи питания ШИМ контроллера.
Когда описывал установленные компоненты, то забыл указать какой стоит транзистор.
Правда его для этого пришлось буквально выковыривать. Чего не сделаешь для науки

Установлен 2N60C производства fairchild.
Транзистор конечно маловат, но эксперименты все покажут.
Естественно перед началом экспериментов была начерчена схема.
Схема нужна не только просто для обзора, а и для помощи тем, кто купит, мало ли что бы жизни бывает. Да и самому перед проверкой неплохо знать, что делать потом, если сгорит в процессе пыток

Как и в прошлый раз я подготовил для проверки разные вещи.
Список почти не отличается от предыдущего, разница только в номиналах нагрузочных резисторов.
Для нагрузки я использовал:
Резистор 27 Ом
Резистор 15.3 Ома набранный из трех штук 5.1 Ома соединенных последовательно
Резистор 10 Ом (он был добавлен потом)
Нагрузка на ток 1 Ампер.
Процесс проверки
Проверять я буду все точно так же. Напряжение на выходе под разными нагрузками и пульсации.
Мультиметр и осциллограф подключены непосредственно к выходу БП, нагрузка подключается к клеммникам, вынесенном на небольшом кабеле. Падение на кабеле небольшое, но в расчетах я их потом учту.
В этот раз я принял рекомендацию коллеги Ksiman-а и настроил синхронизацию на осциллографе.
Итак:
1. Режим холостого хода.
2. Нагрузка 27 Ом, ток около 0.44 Ампера.
1. Нагрузка 15.3 Ома, ток около 0.78 Ампера.
2. Нагрузка 1 Ампер
Все параметры в норме, пульсации около 30мВ, делитель щупа осциллографа установлен в положение 1:1, тепловой режим я распишу потом.
Дальше я решил не останавливаться на полученном, так как температуры были вполне нормальными.
1. Нагрузка 10 Ом, ток около 1.19 Ампера.
2. Нагрузка 1 Ампер + 27 Ом параллельно, ток около 1.44 Ампера
Все работает отлично.
По поводу пульсаций, такое чувство, что они даже уменьшились, на этом этапе я даже проверил, действительно ли щуп стоит в положении 1:1 и погонял туда-сюда синхронизацию, но нет, все правильно, ошибки нет.
Так как эксперимент мне хотелось продолжить дальше, но нагрев начал выходить за допустимые пределы (на мой взгляд), то я решил сначала немного допилить блок питания.
Вырезал пластинку из 1мм текстолита, залудил ее и припаял к силовому транзистору.
На фото видно, что мне пришлось ее угол немного подрезать.
Не скажу, что это красивое решение, но лучше чем ничего.
Вообще не рекомендуется соединять металлический вывод корпуса транзистора, в таком включении. с радиатором, это может увеличить электромагнитные помехи.
Но так как пластинка маленькая. а транзистор еще меньше, то я подумал что ничего страшного не будет.
В самом начале обзора я написал, что на странице магазина есть ошибка насчет указанного тока в 2 Ампера.
Ошибка это потому, что даже внешне такой БП просто принципиально не отдаст длительно такой ток, кроме того, в заголовке товара указан ток 1 Ампер, в описании мощность 12 Ватт (тот же 1 Ампер). Если не забуду, напишу менеджеру об ошибке.
Итак нагрузка 1 Ампер + резистор 15.3 Ома, итого ток около 1.78 Ампера.
Напряжение иногда перескакивало на 11.90, но основное время стояло 11.91 Вольта, как и в режиме холостого хода.
Но долго в таком режиме БП работать не захотел, примерно через пару минут я заметил, что светодиод на плате моргает с частотой около одного раза в секунду, БП ушел в защиту от перегрузки.
После отключения резистора 15.3 Ома он перестал моргать и продолжил свою работу дальше.
Кстати, обрезок ламината, лежащий под платой, выполняет очень важную функцию, защищает мой рабочий стол от последствий взрывов БП. не доживших до кончца экспериментов, хотя я и стараюсь использовать неразрушающие методы контроля.
А вот осциллограмма ухудшилась, появились пики, общая амплитуда пульсаций составила около 50-60мВ. Я бы сказал, что это очень хороший результат, а с учетом того, что БП работает в режиме перегрузки, так вообще отличный.
В процессе тестирования я как и в прошлый раз измерял температуры.
Проблема была только с измерением температуры транзистора, так как долезть до него бесконтактным термометром не получалось

В качестве измерения температуры выходного конденсатора я измерял температуру двух конденсаторов и дросселя около них.
Температуру при максимальной нагрузке измерить не получилось, БП ушел в защиту еще не прогревшись.
Небольшая доработка
В самом начале обзора я написал, что БП покупался с вполне определенной целью.
Не так давно я писал обзор про микросхему преобразователя и собирал там плату для измерения тока на шунте.
Так вот блок питания предназначается для этого же устройства, туда же предназначались и аккумуляторы, но они увы не подошли мне

В моем будущем устройстве мне желательно напряжение питания чуть больше чем 12 Вольт, так как после него идет понижение до 8.5 Вольт.
Изменить выходное напряжение данного БП я решил включением еще одного резистора параллельно резистору нижнего плеча делителя ОС.
Ближайшее, что было под рукой это 20к.
Напряжение я получил около 13 Вольт, думаю хватит. Эта плата будет еще использоваться в одном из будущих обзоров и именно с этой переделкой, потому кому интересно, советую сделать себе отметку на полях

Вообще напряжение таких БП довольно безопасно можно повышать на 10-15%, максимум 20%, но думаю, что мне хватит и 10.
А вот сравнение двух блоков питания, первое что пришло мне в голову при взгляде на это фото, слова из стихотворения Маяковского — Кроха сын к отцу пришел
)Итак резюме:
Плюсы
Достаточно хорошее качество изготовления
Очень хорошие электрические параметры
Соответствие заявленным параметрам и даже превышение их.
Цена, ну цена как цена, тяжело судить, на мой взгляд нормальная, по крайней мере для такого качества.
Минусы
Неправильный межобмоточный помехоподавляющий конденсатор, довольно большой, но легко поправимый минус.
Выходные электролиты могли бы поставить и получше качеством, хотя с емкостью все в порядке.
Мое мнение. На мой взгляд Бп вполне достойный, хоть и крошечный. Да, ток смешной, подсветку на кухне от него врядли запитаешь, но качество довольно неплохое. Как встраиваемый БП для какого нибудь прибора, более чем достаточен.
Порадовали очень низкие пульсации, но при этом очень расстроил межобмоточный помехоподавляющий конденсатор, менять обязательно, благо стоит он копейки и водится во всех импульсных БП. Сложность его перепайки соизмерима с припаиванием входных\выходных проводов.
Блок питания для обзора был предоставлен магазином banggood.
Думаю что найдутся люди, которые ищут подобный БП, да и просто интересуются устройством таких вещей и мой обзор будет им полезен.
Вопросы и пожелания жду как всегда в комментах

Перейти в магазин
