Этот обзор является четвертым из серии описания сборки довольно специфичного устройства, мощной электронной нагрузки. Выложить я его собирался очень давно, но как то все не получалось закончить данное устройство.
Для начала что такое электронная нагрузка —
Программируемая электронная нагрузка предназначена для работы в качестве нагрузки при испытании, настройке и регулировке блоков питания, усилителей и других радиотехнических устройств
Ищется данная плата в инете по ключевым словам M8 V6 electronic load. Причем замечу, что именно V6, так как V7 это совсем другое устройство от того же автора.
Так же будут дополнительные материалы, благодаря которым можно даже попробовать собрать ее самому.
Плата была упакована нормально, но так как там где я ее покупал ее уже нет, то фото упаковки приводить не буду.
Внешне плата выглядит как единое целое с индикатором. К плате уже подключен энкодер, мощный транзистор и провода питания и входа.
Получается, что это уже готовое решение «из коробки», надо только добавить блок питания и установить транзистор на радиатор.

Краткие характеристики платы:
Максимальное входное напряжение — 50 Вольт
Максимальный ток нагрузки — 5 Ампер (после доработки 15 Ампер)
Дискретность установки тока — 1 мА
Дискретность установки напряжения отключения — 10 мВ
Напряжение питания — 12-16 Вольт (ограничено входным конденсатором)
Ток потребления с индикатором — около 100мА
Возможность управления вентилятором, но очень примитивная.
Измерение емкости аккумуляторов
Измерение сопротивления низкоомных резисторов.
Схема подключения силовой цепи — трехпроводная (вполне возможна доработка до четырехпроводной).
Звуковой сигнал при понижении входного напряжения ниже установленного уровня.
Более подробно распишу уже по тексту обзора.
В комплекте с платой уже были:
Полевой транзистор PSMN020-150W, удивил даже подбор цвета термоусадки в цвет проводов.
Энкодер на 20 положений со встроенной кнопкой. Ручка также была в комплекте.

Ну а дальше фото платы. Некоторые фото будут доступны в файлах для скачивания в полном разрешении. Если необходимы другие фото, пишите, предоставлю.
Плата размерами как стандартный индикатор 2004 98.0 x 60.0мм.
Это далеко не последний вариант этой платы, так как существует вариант с уже разведенным дополнительным усилителем сигнала с шунта. Фото есть в доп материалах.

Схема устройства примерно такая. Примерно потому, что версий устройства очень много, но именно эта схема максимально соответствует реальности, вплоть до позиционных обозначений элементов (во вложении есть файл — список компонентов).

На плате указан разработчик схемы и трассировки, а так же его страничка на ТаоБао.

На плате использован один из самых популярных микроконтролеров — Atmega8.
Флюс около микроконтроллера не смыт, хотя вся плата чистая.
Также на плате разведены выводы под подключение программатора (которые мне пригодились), а так же выводы для подключения к компьютеру.
Вообще плата довольно продумана, присутствует много разведенных контактов для подключения разных дополнительных узлов.
Кварц 8 МГц.

Схема процессорного узла + интерфейса к компу + подключения индикатора и остальной обвязки.

Возможность подключения к компьютеру очень порадовала, также удивило обилие разных пунктов меню программы, но очень расстроило то, что программа полностью на китайском и даже английской версии не существует, вообще
(((
Кроме того пункты меню отображаются даже не иероглифами, а знаками вопроса.

А вот так должна выглядеть программа в рабочем режиме.

Узел управления полевым транзистором, усиления сигнала с датчика тока, интегрирующая цепь задания тока.
Управление полевым транзистором реализовано по схеме —
Выход ШИМ Атмеги — интегрирующая цепь с делителем 1/20, сравнивающий усилитель (сравнивает напряжение регулировки с напряжением с шунта).
Вот отсюда и пошло 250мВ на управление силовым модулем из моего обзора.
Дальше с шунта снимается напряжение, которое усиливается в 10 или 100 раз (переключение от Атмеги) вторым усилителем (ОУ сдвоенный) и поступает на вход АЦП Атмеги.

Схема узла усилителя датчика тока и управления полевиком.

Узел измерения сопротивления, выполненный, кстати, по трехпроводной схеме.
Особо не вникал, так как пока расширять функционал устройства в этом направлении не думал, но работает, проверял.
Насколько я понимаю, он вполне может измерять и ESR конденсаторов.

Схема узла Rc, если кому интересно

Плата рассчитана под несколько вариантов индикаторов, как говорится мелочь, а приятно, автору зачет. Присутствует регулировка контрастности индикатора.

На обратной стороне элементов куда поменьше, но они в основном габаритные. Кстати в оригинале и кварц должен стоять с этой стороны, тогда плата будет чуть более плоской, так как сторона с мелкими компонентами обращена наружу.

Групповое фото мелких особенностей платы.
1. Резисторы измерительного шунта, по идее даже фирменные, номинал 0.1 Ома, соединены параллельно.
2. Узел термоконтроля вентилятора, схема примитивная, вместо терморезистора что то непонятное, транзистор был битый. Ниже будет схема этого узла, в реальности отсутствует резистор последовательно с терморезистором. После замены транзистора зараотала, но не очень хорошо, будет заменена.
Также слева виден разъем питания.
3. Контакты для внешних подключений, вверху вход, ниже три контакта для подключения измерителя сопротивлений.
4. Конденсаторы измерителя сопротивлений, виден неполярный электролит (зеленый), но на плате разведено место под два полярных последовательно.

Схема узла управления вентилятором.

В узле питания используется популярный DC-DC преобразователь KIS3R33, но немного доработанный, выходное напряжение 8.4 Вольта.
Так как потребление платы очень маленькое, то в работе он не греется.
От этого напряжения питаются операционные усилители, остальная часть питается от 5 Вольт, полученных при помощи стабилизатора 78L05 питающегося от 8.4 Вольта

Схема этого узла, вернее обвязки преобразователя.

До и после DC-DC преобразователя установлены электролитические конденсаторы по 1000мкФ каждый, причем явно БУ, так как на одном даже видны небольшие повреждения.

Индикатор самый обычный, 4 строки, 20 символов, подсветка яркая, даже очень яркая.
Думаю что вполне может быть заменен на любой аналогичный.
Есть прошивка под индикатор 2 строки по 20 символов, но не думаю что им будет удобно пользоваться.

При включении на индикаторе на несколько секунд отображается наименование устройства, версия прошивки и емейл, по идее автора, но не уверен.
Я пробовал туда писать, но в ответ тишина

Но на самом деле не все было так гладко, собственно писал я автору потому, что буквально на следующий день после получения платы я вывел ее из строя. Позже я понял почему так произошло, так как из-за недоработки я поймал проблему еще раз, правда выглядела она немного по другому.
Причина проблемы в том, что на плате не подтянут к питанию вход Reset процессора, в некоторых ситуациях это может спровоцировать слет прошивки.
В общем получил я такую картину —

Как все понимают, я был очень расстроен
((
Проблему надо было как то решать, продавец мне врядли помог бы, да и получение заказа я уже подтвердил.
После долгих поисков я вышел на китайский форум, где обитает разработчик этого устройства.
Но и тут было не все так просто.
Для начала надо было зарегистрироваться, а форум полностью на китайском, мало того, в процессе выяснилось, что для регистрации надо иметь приглашение.
Дальнейшие поиски вывели меня на страничку, где можно получить приглашение, напомню, все на китайском.
В итоге я прошел регистрацию, а так теперь выглядит мой профиль на этом сайте —

Дальше проблемы не закончились, выяснилось что так как я новичок, то создавать темы не могу, отвечать могу, но не во всех, ссылки вставлять не могу, в личку писать не могу.
В общем сплошные ограничения, капец
(((
Усугублялось все это еще тем, что форум работает мееееедленно, такое чувство что я вернулся на модем 14400.
Но я все таки смог выложить фото проблемы и объяснить что мне надо, мне без проблем дали прошивку под мой тип индикатора, это радовало
)))
Я знаю что в Китае очень мало людей знает английский, но у меня теплилась надежда, что радиолюбители то должны его знать, хоть и с переводчиком, даташиты то они наверняка читают не только на китайском, мне повезло.

После этого я стал разбираться как бы мне получить с платы 15 Ампер, меня долго не понимали, благо вышел на контакт пользователь 100MHz (в инете много его поделок), который в итоге и объяснил мне что я не так делаю.

Правда писал далеко не всегда на английском.

Вообще удивило нормальное отношение к новичку из другой страны, и довольно благоприятная атмосфера, правда отвечали далеко не сразу.
Просто ради интереса выложил описание сборки тестера радиокомпонентов, в ответ получил в личку пару просьб продать им комплекты деталей для сборки, так как покупать по отдельности не очень удобно. Впервые китайцы просили меня продать, а не купить
А вот разработчик устройства (GANDF) так и не вышел на связь, хотя я потом писал ему в личку и участвовал в его же теме.
((
Дальше идут режимы устройства, их я спрячу под спойлер.
Режимы работы устройства
После запуска на экран выводится сразу куча разной информации, но не стоит пугаться, она довольно понятна, хотя и не вся сразу.
И так по порядку, левый столбец.
1. Заданный ток
2. Измеренный ток
3. Измеренная емкость
4. Измеренное значение сопротивления, насколько я понял, устройство измеряет последовательное сопротивление аккумулятора или источника, но утверждать не буду, так как не смог пока с этим разобраться.
Правый столбец.
1. Заданное напряжение отключения
2. Текущее напряжение на входных клеммах
3. Рассчитанная мощность эквивалента нагрузки
4. Измеренное значение сопротивления подключенного отдельному измерителю сопротивления (отдельные клеммы на плате).

Если нажать на энкодер и подержать его нажатым около 2 секунд, то попадаем в меню выбора режима работы, понял я не все, но с большей частью разобрался.
1. Блокировка. Вообще, если устройство не трогать секунд 10, то энкодер блокируется, это сделано для защиты от случайного изменения настроек (ток можно менять в процессе работы).
Для разблокировки надо коротко нажать на энкодер, после этого можно регулировать установку тока нагрузки.
2. Включение режима нагрузки, выключается с установленными ранее параметрами тока и напряжения. Последний параметр запоминается.
3. Выключение режима нагрузки.
4. Установка напряжения отключения. После автоотключения звучит звуковой сигнал, отключится или через время или по нажатию на энкодер.
Если выбрать 0.00, то отключаться не будет.

1. Установка тока нагрузки
2. Включение режима измерения сопротивления.
3. Выключение режима измерения сопротивления.
4. Обнуление счетчика Ампер-часов.

1. Обнуление результата измерения сопротивления, функция мне непонятна.
2. Обнуление значения тока, эта функция мне понятна еще меньше
3/4. Включение/выключение режима теста постоянного тока.
Если входное напряжение выше установленного, то устройство плавно поднимает ток от нуля до установленного значения (примерно 30мА в секунду), после достижения установленного тока сигнализирует об этом. Видимо используется для снятия нагрузочных характеристик блоков питания, а результат отображается в виде графика в ПО.

1. Вид индикатора в рабочем режиме устройства. В значении тока отображается 27мА, этот глюк я потом исправил (вернее уменьшил), возник он из-за переделки схемы. Операционный усилитель не выдавал нулевое напряжение на выходе, потому полевой транзистор всегда был немного приоткрыт. Но на самом деле ничего страшного в этом нет, на погрешность измерения это не влияет, просто не сможет выставить ток ниже этого значения.
Дальше я покажу режимы калибровки прибора, вернее заглавные позиции меню, так как они многоуровневые. Активируется запуск режима калибровки почти стандартно, удерживать энкодер нажатым при включении питания.
2. Калибровка напряжения, сначала предлагается выбрать минимальное напряжение калибровки 1-6 Вольт, по умолчанию 4.2 Вольта (видимо напряжение на выходе зарядников для лития принято как образцовое), после этого надо подать это напряжение и поворотом энкодера добиться тех же показаний на экране прибора.
После этого переход на второе калибровочное напряжение, тут уже 19 Вольт (видимо как образец бралось напряжение питания с БП ноутбука), напряжение так же можно изменять, процедура калибровки аналогична.
3. Калибровка задания тока.
Примерно так же как калибровка напряжения, но уже смотреть надо не на экран устройства, а на экран мультиметра, калибровка происходит по двум точкам, 50мА (так же можно менять на более удобное, я ставил 100мА) и 1 Ампер (я выбирал 3 Ампера).
4. Калибровка измерения сопротивления, не пробовал, но суть аналогична вышеприведенным.

1. Калибровка напряжения батареи, тут я был в ступоре, батареи в устройстве нет.
2. Калибровка нагрузки. Не используется, возвращает в начало, думаю что задумывалось ограничение максимальной мощности нагрузки.
4. Сохранение калибровок.
5. Выход.

А это пара экранов, в которые попадаешь при вращении ручки энкодера в основном режиме работы устройства, я так и не понял их смысл. Работа устройства при этом не прерывается.

Дальше я перейду к применению этой платы.
Начну с того, что перечислю все то, что применялось (за исключением корпуса и проводов), с соответствующими ссылками на обзоры.
1. Собственно обозреваемая плата.
2. Силовой модуль — обзор
3. Блок питания — обзор
4. Плата усилителя датчика тока — обзор

Отдельно небольшое отступление по подключению платы усилителя датчика тока.
Датчик тока и четырехпроводное подключение
Фотографии с форума, вообще фотографий много, приведу ключевые, кроме того на примере моей же платы.
Так же можно увидеть переделку под четырехпроводное подключение.
Комментировать особо нечего, думаю все понятно и так, будут вопросы — спрашивайте.





Так как я выбрал довольно небольшой корпус, то столкнулся с проблемой того, что индикатор у меня нормально не хотел влазить, пришлось его немного укоротить
Для подключения я использовал цветные проводки из какого то видеокабеля, для питающих проводов индикатора я использовал более тонкие провода, 0.22мм сечением.
На всякий случай сфотографировал подключение проводов к энкодеру, вдруг пригодится.

После удлинения проводов к индикатору и энкодеру решил проверить и заодно показать как выглядит вообще работа данного устройства.
Нагрузка отключена, на входе 5 Вольт, пороговое напряжение 1 Вольт.

Напряжение 5 Вольт, 10 Вольт, 20 и 25 Вольт. Вольтметр немного занижает показания, надо будет откалибровать. Ток нагрузки во всех случаях 1 Ампер.

Так как особо изобретать тут ничего не надо было, то сразу приступил к сборке.
Для начала вырезал необходимые отверстия в передней панели, разместил начинку в корпусе и прикинул как это вообще будет выглядеть.

Внутри даже осталось свободное место.
Изначально была мысль не разделять плату управления и индикатор, но так они не хотели влазить, а я не хотел чтобы вентилятор торчал сзади, потому платы пришлось разделить.
По хорошему в этот блоке должны были стоять и четыре аккумулятора, чтобы питать электронику если отключили электричество (тестирование аккумуляторов может быть довольно долгим).

Провода от вентиляторов спаял вместе и вывел через дополнительную изоляцию за пределы силового модуля.

Силовой модуль я решил закрепить в корпусе через небольшие текстолитовые прокладки, чтобы они не бегали по корпусу во время монтажа я приклеил их через двухсторонний скотч.

Но вернемся к плате управления.
Она так же претерпела некоторые изменения и доработки.
Для начала я впаял контакты для подключения программатора и выхода на компьютер, причем контакты для программирования пригодились мне буквально на следующий день.

Плата усилителя стала просто как там всегда и была, правда пришлось немного отогнуть подстроечный резистор. Минусовой контакт платы удачно совпал с одним из земляных отверстий основной платы, а сама плата приклеена на двухсторонний скотч.
Плюс питания так же заведен от одного из имеющихся контактов.

Собственно назначение контактов платы усилителя.
Сигнал — Вход берется с одного из шунтов на силовом модуле, плюс идет к соединению шунта и вывода полевого транзистора, минус — с общего провода той же платы.
Выход идет на другую сторону основной платы.

На основной плате пришлось сделать некоторые доработки для подключения всего этого хозяйства
1. У операционного усилителя поднята вторая нога и соединена с первой, в таком режиме усилитель будет работать как повторитель.
2. Конденсатор между первой и второй ногой выпаян, я его припаял на один контакт чтобы не потерять, вдруг придется производить обратную операцию.
3. Желтый провод (выход) с платы усилителя датчика тока подключен к резистору R12 (ниже будет более подробная фотография.

На входе платы присутствует диод для защиты платы от переполюсовки, а так как мне надо было для вентиляторов максимально возможное напряжение, то я поставил перемычку со входа платы на питание схемы управления вентилятором. Дорожка перед этим была перерезана, но это место попало под перемычку, потому его не видно.
Хотя по большому счету дорожку можно было и не резать, так как разъем имеет ключ, а в БП провода впаяны.
Попутно заменил электролит по входу подключения нагрузки, особого смысла это не имело, просто мне родной не очень понравился. Кроме того снизу платы я впаял параллельно ему керамический конденсатор 100нФ, под него было место.

Ну и общая картина переделок.
Переделки не прошли бесследно, в процессе первого запуска выяснилось, что не работает отображение текущего тока, вернее всегда показывается 0.999 А.
Проведя расследование я выяснил, что с платы усилителя датчика тока идет напряжение 4.35 Вольта, которое потом усиливается в 10 раз, но так как напряжение питания ОУ усиливающего в 10 (100) раз составляет 8.4 Вольта, то на вход Атмеги пошло куда больше 5 Вольт.
Сначала я думал что бракованный операционный усилитель датчика тока, и кроме того я спалил вход АЦП (на входе АЦП появилось напряжение от Атмеги, т.е. исходящее). Но мне повезло.
Купив пару новых процессоров и усилителей я сначала заменил усилитель, но результата это не дало. Выяснилось что у меня есть небольшая ошибка в схеме (я ее исправлю в соответствующем обзоре). после исправления ошибки усилитель заработал как надо. По совету товарища я решил сразу не менять Атмегу, а сначала попробовать перепрошить ее, и это помогло.
Видимо из-за выброса слетела конфигурация соответствующего входа и он стал выходом.
произошло это отчасти из-за подвешенного в воздухе входа Reset, потому после этого я его подтянул к 5 Вольт.

Вообще соединений не так много как кажется, я набросал блок схему для примерного понимания что и куда подсоединяется.

Практически все соединения выполнены, осталась передняя панель, ее лучше подключать в последнюю очередь.

Входные клеммы я подключил при помощи небольшого кусочка фольгированного стеклотекстолита, на него заведены провода от силового модуля и измерительные от блока управления.
Индикатор я сначала хотел крепить при помощи винтов, но потом наступил на горло своему перфекционизму и просто приклеил его при помощи термоклея.

Плата управления и блок питания стали так, как будто там всегда и были, закрепил я их при помощи небольших изолированных уголков, мало того, платы даже совпали по высоте
Как видно на фото, соединений не так много, есть куча свободного пространства для циркуляции воздуха.
Кстати, вопрос вентиляции я решил увеличением количества отверстий, попутно насверлив их снизу и сзади. Воздух поступающий сзади охлаждает наружную часть силового модуля и платы установленные на нем.

Провода конечно хорошо было бы как то закрепить, но они вполне неплохо держатся и за счет своей жесткости. еще был вариант установить решетку на этот вентилятор, но когда прикинул ее на месте, то понял, что она скорее будет мешать, особенно в плане коротнуть что нибудь если на нее ляжет плата индикатора (в процессе отладки например), потому оставил так, зато насверлил отверстий снизу

Вид со стороны установки плат управления и блока питания.
На фото устройство уже включено.

Дополнительные фото


А вот сзади я все таки установил защитную решетку, думаю там она точно не помешает.
Кабель питания подключается при помощи стандартного разъема, оставшегося от разобранных компьютерных блоков питания, снизу под ним планируется разъем для связи с компьютером.

Последний этап, сборка.
Марка примененного корпуса — Z2A, ссылка на описание
Так как ножки от корпуса вместе с шурупами я удачно потерял где то дома, то пришлось подобрать им замену. Шурупы использовал первые подходящие по размеру, а ножки взял на самоклеящейся подложке, лежали в загашнике как раз для таких случаев.

Немного о вариантах самостоятельной сборки
Пока я путешествовал по китайскому форуму, то натыкался на варианты применения от китайских радиолюбителей, попутно я встретил первый, более простой вариант платы.
Есть даже трассировка простого варианта (она есть в формате Спринт Лайаут 6 во вложении).
Выглядит печатная плата так:

Наиболее подходящий вариант схемы к ней так же есть.
Правда отличается нумерация элементов, но зато распиновка процессора приведена именно для DIP корпуса, потому разобраться думаю будет несложно.

Для примера есть трассировка расширенной версии мой платы, но к сожалению только в виде картинки и только одна сторона, правда та, где больше всего дорожек

Назначение портов процессора, гуглоперевод с китайского.
Порты
1, роль АЦП
1) АЦП0: измерить ток разряда, LM358-B, представляющее собой неинвертирующий усилитель, увеличение = 1 + R16 / R19 = 1 + 19 / 4,7 = 5
2) АЦП1: измерение входного напряжения разряда, используя делитель напряжения R32 R28 и R32, / (R32 + R28) = 5,6 / 105,6 = 0,053, то Максимальное входное напряжение Vt = 2,56 / 0,053 = 48 (округленный 50V)
3) АЦП2: также измерять входной разрядом, это для повышения точности измерения при низком напряжении, использование двух из 100K резисторы R31, R34 1/2 разделительных входное напряжение больше, чем 5.12V, то за пределы диапазона, и подходит для измерения одного литиевая батарея.
4) ADC3: измерение сопротивления переменного тока. Dradeng удерживается «М8 электронный нагрузки и данные тестер сопротивления переменного тока (20100322) изменение .doc» в части измерения сопротивления переменного тока, чтобы сказать: «1 кГц меандр порождается M8, усилитель производит переменный постоянный 10mA 1 кГц Источник выходной поток, после тестирования сопротивления, переменного напряжения сигнала при 250-кратном увеличении, а затем перейти ADC значение обнаруженного быстрой фазы цепи синхронного M8 очень просто :. С2, С3 можно использовать два конденсатора 47uF / 50V Обещание вместо конденсатора. напряжение 50V является измерение внутреннего сопротивления батареи высокого напряжения ».
5) ADC4: Это не используется для измерения напряжения, но диск зуммер, «сделать выходной колокол (100Гц сигнал).»
6) ADC5: измерение напряжения VCC является 3R33 выходного напряжения источника питания на LM358, G версия объяснения был ясен: «рабочее напряжение 8.4V, соответствующее напряжение резистором выборки R33 к 4K7, если рабочее напряжение 12В, соответствующая напряжение резистор выборки R33 является 3K. Другие напряжения и так далее! „
7) ADC6: бесполезно
8) ADC7: бесполезно
Описание: M8 использует внутренний источник опорного напряжения, номинальной стоимости 2.56V, текущая возможное отклонение относительно велика, я измерил напряжение 2.613V.
2, другие описания сигнала
1) PWMA: это не объяснить, регулируя рабочего цикла и сеть RC производит опорного напряжения для управления током разряда, LM358-A, чтобы использовать компаратора напряжения. Это один из принципов и М8 власти постоянной части то же самое.
2) 2.5: 2.5, чтобы объяснить опорного напряжения (номинально 2.56V на самом деле внутренняя опорного напряжения M8) Почему быть применен к инвертирующий терминала LM358-A, G версия была объяснить, много друзей не Посмотрите внимательно: “Потому что LM358 не нулевая, но, чтобы добавить напряжения смещения на LM358 можно отключить MOS трубки.»
3) PRO: это в форуме не нашел официальное объяснение, я понимаю, что для разрядки непосредственное / аварийной остановки, состояние высокого импеданса во время нормальной работы, немедленно / аварийной остановки разрядки низким.
4) РВ2: измерение сопротивления переменного тока использовать, исходный вывод 1 кГц переменного тока.
5) 250 мВ: Это проявляется в G версии схемы, мощности M8 там, никогда не понимал, когда нагрузка измеряется 2.5mV.
6) Другое: такие, как MOSI, MISO, SCK, RST, TXD, RX, TX и как относительно простой, TXD, RX, TX, возможно, придется объяснить, на самом деле, понять TXD подключается непосредственно к словам TXD контактный M8 также бы понять.
Примечания, нагрузка, Хао Ци сердца
Так же я покажу как собирают такое устройство в Китае, но это я уже спрячу под еще один спойлер
Варианты от китайских радиолюбителей
Для начала пара ссылок на подробную инструкцию по сборке платы типа той, что у меня, с кучей фоток, но увы на китайском.
Вариант 1
Ссылка



Вариант 2
Ссылка




Вариант с цветным экраном
Ссылка

Вариант 4
Ссылка



Ну и большая тема с несколькими вариантами применения, есть и довольно красивые.
Что же в итоге получилось у меня.

Как вы поняли, заморачивался с мелким корпусом я совсем не зря, цель была не только сделать рабочее устройство, а и сделать его в едином дизайне с блоком питания.
Немного пришлось сместить кнопку питания и энкодер, это было вызвано тем, что в местах их расположения находятся стойки крепежа. В блоке питания я их в итоге вырезал, так как заметил эту проблему когда уже было поздно, здесь я решил оставить стойки и сместить органы управления.

Ставить их конечно же можно и друг на дружку

Сзади у них так же минимальные отличия, но обозреваемом устройстве еще нет USB порта, но уже есть дополнительные отверстия для вентиляции.

Ну и конечно же немного тестирования полученного результата.
Конечно не все так гладко как хотелось изначально, надо еще настраивать, благо возможностей для этого у платы достаточно, но делать я это буду после некоторых доработок.
А пока тест нагрузки в работе с блоком питания.
Так как блок питания может выдать максимум 5 Ампер, а нагрузка имеет максимальное входное напряжение в 50 Вольт, то и проверял я в режиме 50 Вольт 5 Ампер.

Проверил я и аккумулятором, хотелось попробовать в режиме максимальных токов.
Но тут меня ждало небольшое разочарование, впрочем легко исправимое.
В режиме 14 Ампер надо корректировать только амперметр.

А вот 15 Ампер я не смог получить. Виной тому видимо чуть завышенное сопротивление измерительных шунтов. Я их составлял из 10 параллельных резисторов по 1.33 Ома каждый, старался подогнать под передел в 250мВ сигнала, видимо придется припаять параллельно еще по одному резистору и тем самым увеличить диапазон вверх на 10%, тогда будет 15 Ампер.

Кстати при работе с аккумулятором заметил что вполне себе работает и измерение внутреннего сопротивления, если я правильно понял назначение левых нижних показаний индикатора, по мере разряда оно немного росло.

Ну вот на это пока вроде и все, ниже как всегда будет ссылка на дополнительные материалы для скачивания, а я пока попробую расписать плюсы и минусы данной платы.
Резюме.
Плюсы
Плата представляет собой практически законченное решение, надо добавить только блок питания и радиатор.
Большие возможности для расширения
Возможность подключения к компьютеру
Возможность использования как ESR метр (как минимум для измерения низкоомных резисторов)
Теперь возможность изготовления подобного устройства самостоятельно.
Возможность управления как с энкодера, так и с клавиатуры (по крайней мере в некоторых версиях прошивки).
Продуманная конструкция печатной платы.
Минусы
Некая недоработанность схемотехники, благо исправить это просто и недорого.
ПО только на китайском.
Попался неисправный транзистор в схеме управления вентилятором.
Мое мнение. Плата очень интересная, при помощи ее можно собрать конечно не столь необходимое устройство как блок питания, но не менее необходимое в некоторых ситуациях.
Очень хочется разобрать протокол обмена, так как ПО для компьютера вещь нужная и полезная.
Есть нарекания по поводу некоторых недостатков платы, но даже в таком виде она полностью работоспособна.
Очень хотелось увеличить максимальный ток до 30 Ампер (такое было заявлено на странице продавца), но прошивку получить мне не удалось, а так как я не программист, то и программу не смог доработать.
Также было интересно пообщаться с китайскими радиолюбителями. И как показала практика, с положительным эффектом.
Конечно это очень простой вариант электронной нагрузки, профессиональные приборы умеют намного больше, правда и цена там совсем другая.
Например: стабилизация напряжения CV, стабилизация тока CC, стабилизация сопротивления CR, стабилизация мощности CW, комбинированные режимы: CC+CV, CR+CW.
Но как мне кажется, при должном желании и умении вполне можно добавить эти режимы и в это устройство, так как аппаратно оно это может, вопрос в программной части.
Вполне допускаю, что ПО для компьютера может расширять функционал в эту сторону.
Надеюсь что обзор был интересным, материалов вообще накопилось очень много, старался выложить только самые необходимые. Если кому то интересна эта тема, то могу помочь с конструированием своих вариантов или доработки готовой платы.
Ближайшие планы по доработке (возможно часть будет опубликована).
1. Добавление разъема для подключения внешнего мощного резистора который возьмет на себя часть рассеиваемой мощности. Включается последовательно с плюсовым выводом силового модуля но до точки контроля напряжения.
2. Переделка схемы управления вентиляторами, попутно будет введена индикация нескольких пороговых значений температуры радиаторов и автоотключение при перегреве (помимо аппаратной защиты)
3. Установка модуля для связи с компьютером. Я еще не решил, будет ли проводное или беспроводное соединение.
4. Попытка перевести ПО на понятный язык, но тут увы мне будет самому нереально
5. Возможно все таки выведу контакты для измерения низкоомных резисторов.
6. Перевод схемы на трех или четырехпроводное подключение.
Дополнительные материалы
Как я выше писал, материалов довольно много. Я постарался выбрать наиболее нужные и немного их упорядочить.
Итак, что мы имеем.
Docs — Разные документы, схема, описание на китайском
Firmware — Несколько вариантов прошивки, исходники, софт для компиляции (не уверен что рабочий)
Software — Программа для отображения результатов работы на компьютере и управления устройством
Images — Разные фотографии, схемы, фотографии моей платы в полном разрешении.
Ссылка на яндекс диск
Перейти в магазин
Для начала что такое электронная нагрузка —
Программируемая электронная нагрузка предназначена для работы в качестве нагрузки при испытании, настройке и регулировке блоков питания, усилителей и других радиотехнических устройств
Ищется данная плата в инете по ключевым словам M8 V6 electronic load. Причем замечу, что именно V6, так как V7 это совсем другое устройство от того же автора.
Так же будут дополнительные материалы, благодаря которым можно даже попробовать собрать ее самому.
Плата была упакована нормально, но так как там где я ее покупал ее уже нет, то фото упаковки приводить не буду.
Внешне плата выглядит как единое целое с индикатором. К плате уже подключен энкодер, мощный транзистор и провода питания и входа.
Получается, что это уже готовое решение «из коробки», надо только добавить блок питания и установить транзистор на радиатор.
Краткие характеристики платы:
Максимальное входное напряжение — 50 Вольт
Максимальный ток нагрузки — 5 Ампер (после доработки 15 Ампер)
Дискретность установки тока — 1 мА
Дискретность установки напряжения отключения — 10 мВ
Напряжение питания — 12-16 Вольт (ограничено входным конденсатором)
Ток потребления с индикатором — около 100мА
Возможность управления вентилятором, но очень примитивная.
Измерение емкости аккумуляторов
Измерение сопротивления низкоомных резисторов.
Схема подключения силовой цепи — трехпроводная (вполне возможна доработка до четырехпроводной).
Звуковой сигнал при понижении входного напряжения ниже установленного уровня.
Более подробно распишу уже по тексту обзора.
В комплекте с платой уже были:
Полевой транзистор PSMN020-150W, удивил даже подбор цвета термоусадки в цвет проводов.
Энкодер на 20 положений со встроенной кнопкой. Ручка также была в комплекте.
Ну а дальше фото платы. Некоторые фото будут доступны в файлах для скачивания в полном разрешении. Если необходимы другие фото, пишите, предоставлю.
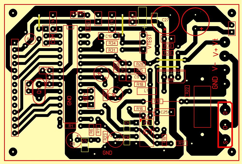
Плата размерами как стандартный индикатор 2004 98.0 x 60.0мм.
Это далеко не последний вариант этой платы, так как существует вариант с уже разведенным дополнительным усилителем сигнала с шунта. Фото есть в доп материалах.
Схема устройства примерно такая. Примерно потому, что версий устройства очень много, но именно эта схема максимально соответствует реальности, вплоть до позиционных обозначений элементов (во вложении есть файл — список компонентов).
На плате указан разработчик схемы и трассировки, а так же его страничка на ТаоБао.
На плате использован один из самых популярных микроконтролеров — Atmega8.
Флюс около микроконтроллера не смыт, хотя вся плата чистая.
Также на плате разведены выводы под подключение программатора (которые мне пригодились), а так же выводы для подключения к компьютеру.
Вообще плата довольно продумана, присутствует много разведенных контактов для подключения разных дополнительных узлов.
Кварц 8 МГц.
Схема процессорного узла + интерфейса к компу + подключения индикатора и остальной обвязки.
Возможность подключения к компьютеру очень порадовала, также удивило обилие разных пунктов меню программы, но очень расстроило то, что программа полностью на китайском и даже английской версии не существует, вообще
(((Кроме того пункты меню отображаются даже не иероглифами, а знаками вопроса.
А вот так должна выглядеть программа в рабочем режиме.
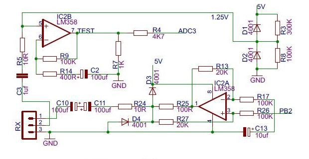
Узел управления полевым транзистором, усиления сигнала с датчика тока, интегрирующая цепь задания тока.
Управление полевым транзистором реализовано по схеме —
Выход ШИМ Атмеги — интегрирующая цепь с делителем 1/20, сравнивающий усилитель (сравнивает напряжение регулировки с напряжением с шунта).
Вот отсюда и пошло 250мВ на управление силовым модулем из моего обзора.
Дальше с шунта снимается напряжение, которое усиливается в 10 или 100 раз (переключение от Атмеги) вторым усилителем (ОУ сдвоенный) и поступает на вход АЦП Атмеги.
Схема узла усилителя датчика тока и управления полевиком.
Узел измерения сопротивления, выполненный, кстати, по трехпроводной схеме.
Особо не вникал, так как пока расширять функционал устройства в этом направлении не думал, но работает, проверял.
Насколько я понимаю, он вполне может измерять и ESR конденсаторов.
Схема узла Rc, если кому интересно

Плата рассчитана под несколько вариантов индикаторов, как говорится мелочь, а приятно, автору зачет. Присутствует регулировка контрастности индикатора.
На обратной стороне элементов куда поменьше, но они в основном габаритные. Кстати в оригинале и кварц должен стоять с этой стороны, тогда плата будет чуть более плоской, так как сторона с мелкими компонентами обращена наружу.
Групповое фото мелких особенностей платы.
1. Резисторы измерительного шунта, по идее даже фирменные, номинал 0.1 Ома, соединены параллельно.
2. Узел термоконтроля вентилятора, схема примитивная, вместо терморезистора что то непонятное, транзистор был битый. Ниже будет схема этого узла, в реальности отсутствует резистор последовательно с терморезистором. После замены транзистора зараотала, но не очень хорошо, будет заменена.
Также слева виден разъем питания.
3. Контакты для внешних подключений, вверху вход, ниже три контакта для подключения измерителя сопротивлений.
4. Конденсаторы измерителя сопротивлений, виден неполярный электролит (зеленый), но на плате разведено место под два полярных последовательно.
Схема узла управления вентилятором.
В узле питания используется популярный DC-DC преобразователь KIS3R33, но немного доработанный, выходное напряжение 8.4 Вольта.
Так как потребление платы очень маленькое, то в работе он не греется.
От этого напряжения питаются операционные усилители, остальная часть питается от 5 Вольт, полученных при помощи стабилизатора 78L05 питающегося от 8.4 Вольта
Схема этого узла, вернее обвязки преобразователя.
До и после DC-DC преобразователя установлены электролитические конденсаторы по 1000мкФ каждый, причем явно БУ, так как на одном даже видны небольшие повреждения.
Индикатор самый обычный, 4 строки, 20 символов, подсветка яркая, даже очень яркая.
Думаю что вполне может быть заменен на любой аналогичный.
Есть прошивка под индикатор 2 строки по 20 символов, но не думаю что им будет удобно пользоваться.
При включении на индикаторе на несколько секунд отображается наименование устройства, версия прошивки и емейл, по идее автора, но не уверен.
Я пробовал туда писать, но в ответ тишина

Но на самом деле не все было так гладко, собственно писал я автору потому, что буквально на следующий день после получения платы я вывел ее из строя. Позже я понял почему так произошло, так как из-за недоработки я поймал проблему еще раз, правда выглядела она немного по другому.
Причина проблемы в том, что на плате не подтянут к питанию вход Reset процессора, в некоторых ситуациях это может спровоцировать слет прошивки.
В общем получил я такую картину —
Как все понимают, я был очень расстроен
((Проблему надо было как то решать, продавец мне врядли помог бы, да и получение заказа я уже подтвердил.
После долгих поисков я вышел на китайский форум, где обитает разработчик этого устройства.
Но и тут было не все так просто.
Для начала надо было зарегистрироваться, а форум полностью на китайском, мало того, в процессе выяснилось, что для регистрации надо иметь приглашение.
Дальнейшие поиски вывели меня на страничку, где можно получить приглашение, напомню, все на китайском.
В итоге я прошел регистрацию, а так теперь выглядит мой профиль на этом сайте —
Дальше проблемы не закончились, выяснилось что так как я новичок, то создавать темы не могу, отвечать могу, но не во всех, ссылки вставлять не могу, в личку писать не могу.
В общем сплошные ограничения, капец
(((Усугублялось все это еще тем, что форум работает мееееедленно, такое чувство что я вернулся на модем 14400.
Но я все таки смог выложить фото проблемы и объяснить что мне надо, мне без проблем дали прошивку под мой тип индикатора, это радовало
)))Я знаю что в Китае очень мало людей знает английский, но у меня теплилась надежда, что радиолюбители то должны его знать, хоть и с переводчиком, даташиты то они наверняка читают не только на китайском, мне повезло.
После этого я стал разбираться как бы мне получить с платы 15 Ампер, меня долго не понимали, благо вышел на контакт пользователь 100MHz (в инете много его поделок), который в итоге и объяснил мне что я не так делаю.
Правда писал далеко не всегда на английском.
Вообще удивило нормальное отношение к новичку из другой страны, и довольно благоприятная атмосфера, правда отвечали далеко не сразу.
Просто ради интереса выложил описание сборки тестера радиокомпонентов, в ответ получил в личку пару просьб продать им комплекты деталей для сборки, так как покупать по отдельности не очень удобно. Впервые китайцы просили меня продать, а не купить

А вот разработчик устройства (GANDF) так и не вышел на связь, хотя я потом писал ему в личку и участвовал в его же теме.
((Дальше идут режимы устройства, их я спрячу под спойлер.
Режимы работы устройства
После запуска на экран выводится сразу куча разной информации, но не стоит пугаться, она довольно понятна, хотя и не вся сразу.
И так по порядку, левый столбец.
1. Заданный ток
2. Измеренный ток
3. Измеренная емкость
4. Измеренное значение сопротивления, насколько я понял, устройство измеряет последовательное сопротивление аккумулятора или источника, но утверждать не буду, так как не смог пока с этим разобраться.
Правый столбец.
1. Заданное напряжение отключения
2. Текущее напряжение на входных клеммах
3. Рассчитанная мощность эквивалента нагрузки
4. Измеренное значение сопротивления подключенного отдельному измерителю сопротивления (отдельные клеммы на плате).
Если нажать на энкодер и подержать его нажатым около 2 секунд, то попадаем в меню выбора режима работы, понял я не все, но с большей частью разобрался.
1. Блокировка. Вообще, если устройство не трогать секунд 10, то энкодер блокируется, это сделано для защиты от случайного изменения настроек (ток можно менять в процессе работы).
Для разблокировки надо коротко нажать на энкодер, после этого можно регулировать установку тока нагрузки.
2. Включение режима нагрузки, выключается с установленными ранее параметрами тока и напряжения. Последний параметр запоминается.
3. Выключение режима нагрузки.
4. Установка напряжения отключения. После автоотключения звучит звуковой сигнал, отключится или через время или по нажатию на энкодер.
Если выбрать 0.00, то отключаться не будет.
1. Установка тока нагрузки
2. Включение режима измерения сопротивления.
3. Выключение режима измерения сопротивления.
4. Обнуление счетчика Ампер-часов.
1. Обнуление результата измерения сопротивления, функция мне непонятна.
2. Обнуление значения тока, эта функция мне понятна еще меньше

3/4. Включение/выключение режима теста постоянного тока.
Если входное напряжение выше установленного, то устройство плавно поднимает ток от нуля до установленного значения (примерно 30мА в секунду), после достижения установленного тока сигнализирует об этом. Видимо используется для снятия нагрузочных характеристик блоков питания, а результат отображается в виде графика в ПО.
1. Вид индикатора в рабочем режиме устройства. В значении тока отображается 27мА, этот глюк я потом исправил (вернее уменьшил), возник он из-за переделки схемы. Операционный усилитель не выдавал нулевое напряжение на выходе, потому полевой транзистор всегда был немного приоткрыт. Но на самом деле ничего страшного в этом нет, на погрешность измерения это не влияет, просто не сможет выставить ток ниже этого значения.
Дальше я покажу режимы калибровки прибора, вернее заглавные позиции меню, так как они многоуровневые. Активируется запуск режима калибровки почти стандартно, удерживать энкодер нажатым при включении питания.
2. Калибровка напряжения, сначала предлагается выбрать минимальное напряжение калибровки 1-6 Вольт, по умолчанию 4.2 Вольта (видимо напряжение на выходе зарядников для лития принято как образцовое), после этого надо подать это напряжение и поворотом энкодера добиться тех же показаний на экране прибора.
После этого переход на второе калибровочное напряжение, тут уже 19 Вольт (видимо как образец бралось напряжение питания с БП ноутбука), напряжение так же можно изменять, процедура калибровки аналогична.
3. Калибровка задания тока.
Примерно так же как калибровка напряжения, но уже смотреть надо не на экран устройства, а на экран мультиметра, калибровка происходит по двум точкам, 50мА (так же можно менять на более удобное, я ставил 100мА) и 1 Ампер (я выбирал 3 Ампера).
4. Калибровка измерения сопротивления, не пробовал, но суть аналогична вышеприведенным.
1. Калибровка напряжения батареи, тут я был в ступоре, батареи в устройстве нет.
2. Калибровка нагрузки. Не используется, возвращает в начало, думаю что задумывалось ограничение максимальной мощности нагрузки.
4. Сохранение калибровок.
5. Выход.
А это пара экранов, в которые попадаешь при вращении ручки энкодера в основном режиме работы устройства, я так и не понял их смысл. Работа устройства при этом не прерывается.
Дальше я перейду к применению этой платы.
Начну с того, что перечислю все то, что применялось (за исключением корпуса и проводов), с соответствующими ссылками на обзоры.
1. Собственно обозреваемая плата.
2. Силовой модуль — обзор
3. Блок питания — обзор
4. Плата усилителя датчика тока — обзор
Отдельно небольшое отступление по подключению платы усилителя датчика тока.
Датчик тока и четырехпроводное подключение
Фотографии с форума, вообще фотографий много, приведу ключевые, кроме того на примере моей же платы.
Так же можно увидеть переделку под четырехпроводное подключение.
Комментировать особо нечего, думаю все понятно и так, будут вопросы — спрашивайте.
Так как я выбрал довольно небольшой корпус, то столкнулся с проблемой того, что индикатор у меня нормально не хотел влазить, пришлось его немного укоротить

Для подключения я использовал цветные проводки из какого то видеокабеля, для питающих проводов индикатора я использовал более тонкие провода, 0.22мм сечением.
На всякий случай сфотографировал подключение проводов к энкодеру, вдруг пригодится.
После удлинения проводов к индикатору и энкодеру решил проверить и заодно показать как выглядит вообще работа данного устройства.
Нагрузка отключена, на входе 5 Вольт, пороговое напряжение 1 Вольт.
Напряжение 5 Вольт, 10 Вольт, 20 и 25 Вольт. Вольтметр немного занижает показания, надо будет откалибровать. Ток нагрузки во всех случаях 1 Ампер.
Так как особо изобретать тут ничего не надо было, то сразу приступил к сборке.
Для начала вырезал необходимые отверстия в передней панели, разместил начинку в корпусе и прикинул как это вообще будет выглядеть.
Внутри даже осталось свободное место.
Изначально была мысль не разделять плату управления и индикатор, но так они не хотели влазить, а я не хотел чтобы вентилятор торчал сзади, потому платы пришлось разделить.
По хорошему в этот блоке должны были стоять и четыре аккумулятора, чтобы питать электронику если отключили электричество (тестирование аккумуляторов может быть довольно долгим).
Провода от вентиляторов спаял вместе и вывел через дополнительную изоляцию за пределы силового модуля.
Силовой модуль я решил закрепить в корпусе через небольшие текстолитовые прокладки, чтобы они не бегали по корпусу во время монтажа я приклеил их через двухсторонний скотч.
Но вернемся к плате управления.
Она так же претерпела некоторые изменения и доработки.
Для начала я впаял контакты для подключения программатора и выхода на компьютер, причем контакты для программирования пригодились мне буквально на следующий день.
Плата усилителя стала просто как там всегда и была, правда пришлось немного отогнуть подстроечный резистор. Минусовой контакт платы удачно совпал с одним из земляных отверстий основной платы, а сама плата приклеена на двухсторонний скотч.
Плюс питания так же заведен от одного из имеющихся контактов.
Собственно назначение контактов платы усилителя.
Сигнал — Вход берется с одного из шунтов на силовом модуле, плюс идет к соединению шунта и вывода полевого транзистора, минус — с общего провода той же платы.
Выход идет на другую сторону основной платы.
На основной плате пришлось сделать некоторые доработки для подключения всего этого хозяйства

1. У операционного усилителя поднята вторая нога и соединена с первой, в таком режиме усилитель будет работать как повторитель.
2. Конденсатор между первой и второй ногой выпаян, я его припаял на один контакт чтобы не потерять, вдруг придется производить обратную операцию.
3. Желтый провод (выход) с платы усилителя датчика тока подключен к резистору R12 (ниже будет более подробная фотография.
На входе платы присутствует диод для защиты платы от переполюсовки, а так как мне надо было для вентиляторов максимально возможное напряжение, то я поставил перемычку со входа платы на питание схемы управления вентилятором. Дорожка перед этим была перерезана, но это место попало под перемычку, потому его не видно.
Хотя по большому счету дорожку можно было и не резать, так как разъем имеет ключ, а в БП провода впаяны.
Попутно заменил электролит по входу подключения нагрузки, особого смысла это не имело, просто мне родной не очень понравился. Кроме того снизу платы я впаял параллельно ему керамический конденсатор 100нФ, под него было место.
Ну и общая картина переделок.
Переделки не прошли бесследно, в процессе первого запуска выяснилось, что не работает отображение текущего тока, вернее всегда показывается 0.999 А.
Проведя расследование я выяснил, что с платы усилителя датчика тока идет напряжение 4.35 Вольта, которое потом усиливается в 10 раз, но так как напряжение питания ОУ усиливающего в 10 (100) раз составляет 8.4 Вольта, то на вход Атмеги пошло куда больше 5 Вольт.
Сначала я думал что бракованный операционный усилитель датчика тока, и кроме того я спалил вход АЦП (на входе АЦП появилось напряжение от Атмеги, т.е. исходящее). Но мне повезло.
Купив пару новых процессоров и усилителей я сначала заменил усилитель, но результата это не дало. Выяснилось что у меня есть небольшая ошибка в схеме (я ее исправлю в соответствующем обзоре). после исправления ошибки усилитель заработал как надо. По совету товарища я решил сразу не менять Атмегу, а сначала попробовать перепрошить ее, и это помогло.
Видимо из-за выброса слетела конфигурация соответствующего входа и он стал выходом.
произошло это отчасти из-за подвешенного в воздухе входа Reset, потому после этого я его подтянул к 5 Вольт.
Вообще соединений не так много как кажется, я набросал блок схему для примерного понимания что и куда подсоединяется.
Практически все соединения выполнены, осталась передняя панель, ее лучше подключать в последнюю очередь.
Входные клеммы я подключил при помощи небольшого кусочка фольгированного стеклотекстолита, на него заведены провода от силового модуля и измерительные от блока управления.
Индикатор я сначала хотел крепить при помощи винтов, но потом наступил на горло своему перфекционизму и просто приклеил его при помощи термоклея.
Плата управления и блок питания стали так, как будто там всегда и были, закрепил я их при помощи небольших изолированных уголков, мало того, платы даже совпали по высоте

Как видно на фото, соединений не так много, есть куча свободного пространства для циркуляции воздуха.
Кстати, вопрос вентиляции я решил увеличением количества отверстий, попутно насверлив их снизу и сзади. Воздух поступающий сзади охлаждает наружную часть силового модуля и платы установленные на нем.
Провода конечно хорошо было бы как то закрепить, но они вполне неплохо держатся и за счет своей жесткости. еще был вариант установить решетку на этот вентилятор, но когда прикинул ее на месте, то понял, что она скорее будет мешать, особенно в плане коротнуть что нибудь если на нее ляжет плата индикатора (в процессе отладки например), потому оставил так, зато насверлил отверстий снизу

Вид со стороны установки плат управления и блока питания.
На фото устройство уже включено.
Дополнительные фото
А вот сзади я все таки установил защитную решетку, думаю там она точно не помешает.
Кабель питания подключается при помощи стандартного разъема, оставшегося от разобранных компьютерных блоков питания, снизу под ним планируется разъем для связи с компьютером.
Последний этап, сборка.
Марка примененного корпуса — Z2A, ссылка на описание
Так как ножки от корпуса вместе с шурупами я удачно потерял где то дома, то пришлось подобрать им замену. Шурупы использовал первые подходящие по размеру, а ножки взял на самоклеящейся подложке, лежали в загашнике как раз для таких случаев.
Немного о вариантах самостоятельной сборки
Пока я путешествовал по китайскому форуму, то натыкался на варианты применения от китайских радиолюбителей, попутно я встретил первый, более простой вариант платы.
Есть даже трассировка простого варианта (она есть в формате Спринт Лайаут 6 во вложении).
Выглядит печатная плата так:
Наиболее подходящий вариант схемы к ней так же есть.
Правда отличается нумерация элементов, но зато распиновка процессора приведена именно для DIP корпуса, потому разобраться думаю будет несложно.
Для примера есть трассировка расширенной версии мой платы, но к сожалению только в виде картинки и только одна сторона, правда та, где больше всего дорожек

Назначение портов процессора, гуглоперевод с китайского.
Порты
1, роль АЦП
1) АЦП0: измерить ток разряда, LM358-B, представляющее собой неинвертирующий усилитель, увеличение = 1 + R16 / R19 = 1 + 19 / 4,7 = 5
2) АЦП1: измерение входного напряжения разряда, используя делитель напряжения R32 R28 и R32, / (R32 + R28) = 5,6 / 105,6 = 0,053, то Максимальное входное напряжение Vt = 2,56 / 0,053 = 48 (округленный 50V)
3) АЦП2: также измерять входной разрядом, это для повышения точности измерения при низком напряжении, использование двух из 100K резисторы R31, R34 1/2 разделительных входное напряжение больше, чем 5.12V, то за пределы диапазона, и подходит для измерения одного литиевая батарея.
4) ADC3: измерение сопротивления переменного тока. Dradeng удерживается «М8 электронный нагрузки и данные тестер сопротивления переменного тока (20100322) изменение .doc» в части измерения сопротивления переменного тока, чтобы сказать: «1 кГц меандр порождается M8, усилитель производит переменный постоянный 10mA 1 кГц Источник выходной поток, после тестирования сопротивления, переменного напряжения сигнала при 250-кратном увеличении, а затем перейти ADC значение обнаруженного быстрой фазы цепи синхронного M8 очень просто :. С2, С3 можно использовать два конденсатора 47uF / 50V Обещание вместо конденсатора. напряжение 50V является измерение внутреннего сопротивления батареи высокого напряжения ».
5) ADC4: Это не используется для измерения напряжения, но диск зуммер, «сделать выходной колокол (100Гц сигнал).»
6) ADC5: измерение напряжения VCC является 3R33 выходного напряжения источника питания на LM358, G версия объяснения был ясен: «рабочее напряжение 8.4V, соответствующее напряжение резистором выборки R33 к 4K7, если рабочее напряжение 12В, соответствующая напряжение резистор выборки R33 является 3K. Другие напряжения и так далее! „
7) ADC6: бесполезно
8) ADC7: бесполезно
Описание: M8 использует внутренний источник опорного напряжения, номинальной стоимости 2.56V, текущая возможное отклонение относительно велика, я измерил напряжение 2.613V.
2, другие описания сигнала
1) PWMA: это не объяснить, регулируя рабочего цикла и сеть RC производит опорного напряжения для управления током разряда, LM358-A, чтобы использовать компаратора напряжения. Это один из принципов и М8 власти постоянной части то же самое.
2) 2.5: 2.5, чтобы объяснить опорного напряжения (номинально 2.56V на самом деле внутренняя опорного напряжения M8) Почему быть применен к инвертирующий терминала LM358-A, G версия была объяснить, много друзей не Посмотрите внимательно: “Потому что LM358 не нулевая, но, чтобы добавить напряжения смещения на LM358 можно отключить MOS трубки.»
3) PRO: это в форуме не нашел официальное объяснение, я понимаю, что для разрядки непосредственное / аварийной остановки, состояние высокого импеданса во время нормальной работы, немедленно / аварийной остановки разрядки низким.
4) РВ2: измерение сопротивления переменного тока использовать, исходный вывод 1 кГц переменного тока.
5) 250 мВ: Это проявляется в G версии схемы, мощности M8 там, никогда не понимал, когда нагрузка измеряется 2.5mV.
6) Другое: такие, как MOSI, MISO, SCK, RST, TXD, RX, TX и как относительно простой, TXD, RX, TX, возможно, придется объяснить, на самом деле, понять TXD подключается непосредственно к словам TXD контактный M8 также бы понять.
Примечания, нагрузка, Хао Ци сердца
Так же я покажу как собирают такое устройство в Китае, но это я уже спрячу под еще один спойлер

Варианты от китайских радиолюбителей
Для начала пара ссылок на подробную инструкцию по сборке платы типа той, что у меня, с кучей фоток, но увы на китайском.
Вариант 1
Ссылка
Вариант 2
Ссылка
Вариант с цветным экраном
Ссылка
Вариант 4
Ссылка
Ну и большая тема с несколькими вариантами применения, есть и довольно красивые.
Что же в итоге получилось у меня.
Как вы поняли, заморачивался с мелким корпусом я совсем не зря, цель была не только сделать рабочее устройство, а и сделать его в едином дизайне с блоком питания.
Немного пришлось сместить кнопку питания и энкодер, это было вызвано тем, что в местах их расположения находятся стойки крепежа. В блоке питания я их в итоге вырезал, так как заметил эту проблему когда уже было поздно, здесь я решил оставить стойки и сместить органы управления.
Ставить их конечно же можно и друг на дружку

Сзади у них так же минимальные отличия, но обозреваемом устройстве еще нет USB порта, но уже есть дополнительные отверстия для вентиляции.
Ну и конечно же немного тестирования полученного результата.
Конечно не все так гладко как хотелось изначально, надо еще настраивать, благо возможностей для этого у платы достаточно, но делать я это буду после некоторых доработок.
А пока тест нагрузки в работе с блоком питания.
Так как блок питания может выдать максимум 5 Ампер, а нагрузка имеет максимальное входное напряжение в 50 Вольт, то и проверял я в режиме 50 Вольт 5 Ампер.
Проверил я и аккумулятором, хотелось попробовать в режиме максимальных токов.
Но тут меня ждало небольшое разочарование, впрочем легко исправимое.
В режиме 14 Ампер надо корректировать только амперметр.
А вот 15 Ампер я не смог получить. Виной тому видимо чуть завышенное сопротивление измерительных шунтов. Я их составлял из 10 параллельных резисторов по 1.33 Ома каждый, старался подогнать под передел в 250мВ сигнала, видимо придется припаять параллельно еще по одному резистору и тем самым увеличить диапазон вверх на 10%, тогда будет 15 Ампер.
Кстати при работе с аккумулятором заметил что вполне себе работает и измерение внутреннего сопротивления, если я правильно понял назначение левых нижних показаний индикатора, по мере разряда оно немного росло.
Ну вот на это пока вроде и все, ниже как всегда будет ссылка на дополнительные материалы для скачивания, а я пока попробую расписать плюсы и минусы данной платы.
Резюме.
Плюсы
Плата представляет собой практически законченное решение, надо добавить только блок питания и радиатор.
Большие возможности для расширения
Возможность подключения к компьютеру
Возможность использования как ESR метр (как минимум для измерения низкоомных резисторов)
Теперь возможность изготовления подобного устройства самостоятельно.
Возможность управления как с энкодера, так и с клавиатуры (по крайней мере в некоторых версиях прошивки).
Продуманная конструкция печатной платы.
Минусы
Некая недоработанность схемотехники, благо исправить это просто и недорого.
ПО только на китайском.
Попался неисправный транзистор в схеме управления вентилятором.
Мое мнение. Плата очень интересная, при помощи ее можно собрать конечно не столь необходимое устройство как блок питания, но не менее необходимое в некоторых ситуациях.
Очень хочется разобрать протокол обмена, так как ПО для компьютера вещь нужная и полезная.
Есть нарекания по поводу некоторых недостатков платы, но даже в таком виде она полностью работоспособна.
Очень хотелось увеличить максимальный ток до 30 Ампер (такое было заявлено на странице продавца), но прошивку получить мне не удалось, а так как я не программист, то и программу не смог доработать.
Также было интересно пообщаться с китайскими радиолюбителями. И как показала практика, с положительным эффектом.
Конечно это очень простой вариант электронной нагрузки, профессиональные приборы умеют намного больше, правда и цена там совсем другая.
Например: стабилизация напряжения CV, стабилизация тока CC, стабилизация сопротивления CR, стабилизация мощности CW, комбинированные режимы: CC+CV, CR+CW.
Но как мне кажется, при должном желании и умении вполне можно добавить эти режимы и в это устройство, так как аппаратно оно это может, вопрос в программной части.
Вполне допускаю, что ПО для компьютера может расширять функционал в эту сторону.
Надеюсь что обзор был интересным, материалов вообще накопилось очень много, старался выложить только самые необходимые. Если кому то интересна эта тема, то могу помочь с конструированием своих вариантов или доработки готовой платы.
Ближайшие планы по доработке (возможно часть будет опубликована).
1. Добавление разъема для подключения внешнего мощного резистора который возьмет на себя часть рассеиваемой мощности. Включается последовательно с плюсовым выводом силового модуля но до точки контроля напряжения.
2. Переделка схемы управления вентиляторами, попутно будет введена индикация нескольких пороговых значений температуры радиаторов и автоотключение при перегреве (помимо аппаратной защиты)
3. Установка модуля для связи с компьютером. Я еще не решил, будет ли проводное или беспроводное соединение.
4. Попытка перевести ПО на понятный язык, но тут увы мне будет самому нереально

5. Возможно все таки выведу контакты для измерения низкоомных резисторов.
6. Перевод схемы на трех или четырехпроводное подключение.
Дополнительные материалы
Как я выше писал, материалов довольно много. Я постарался выбрать наиболее нужные и немного их упорядочить.
Итак, что мы имеем.
Docs — Разные документы, схема, описание на китайском
Firmware — Несколько вариантов прошивки, исходники, софт для компиляции (не уверен что рабочий)
Software — Программа для отображения результатов работы на компьютере и управления устройством
Images — Разные фотографии, схемы, фотографии моей платы в полном разрешении.
Ссылка на яндекс диск
Перейти в магазин
