Началось все с того, что у старенького планшета начал барахлить блок питания и я решил подобрать ему замену. Нашел вариант с привычной нам вилкой и не отсоединяемым кабелем.
Старый блок питания я скорее всего починю и уже даже придумал куда его применить, а сегодня попробую протестировать новый.
Постараюсь сделать обзор коротким, но максимально по делу. Будут как всегда, тесты, разборка, анализ.
Упаковка
Пришел блок питания в конверте, без всяких коробочек и т.п.
К слову в последнее время приятно удивляет скорость доставки с чайнабея, посылки удет примерно полторы недели.

Блок питания относительно маленьких размеров, на вид уменьшенная копия популярных блоков 12 Вольт 2 Ампера.
Длина кабеля около 1.4 метра, как по мне лучше бы он был раза в два короче.
Обрадовало несколько вещей.
1. Блок питания действительно с евро вилкой, а не с переходником в комплекте.
2. Кабель не отключаемый, лишние контакты никак не увеличивают надежность.
3. БП брался для планшета u9gt4. Он имеет алюминиевый корпус и далеко не все штеккеры нормально работают. Здесь проблем я не обнаружил.

Всем думаю понятно, что без тестов обзор блока питания это вообще не обзор, потому я собрал небольшой стенд для проверки.
В него входило:
Электронная нагрузка + блок питания к ней
Осциллограф
microUSB гнездо с припаянным проводом.
Ну и сам обозреваемый блок питания
Наверняка некоторые читатели скажут, что правильно измерять напряжение на выходе блока питания, а не после кабеля. Но я рассуждал так — раз кабель не отсоединяемый, то заменить его на лучший нельзя, значит он будет работать именно в таком виде, потому и тестировать надо именно так.

Первое испытание на холостом ходу.
Выходное напряжение несколько завышено, позже я объясню почему, но скажу сразу, сделано это было специально.

Пульсации измерялись в положении делителя щупа 1:1.
Ну на холостом ходу пульсации бывают очень редко, потому здесь так же все в порядке.

Дальше четыре теста с разным током нагрузки, заодно здесь хорошо видно что такое электронная нагрузка и зачем она нужна.
Испытательные токи:
0.5 Ампера — напряжение в норме.
1.0 Ампера — напряжение в норме, пульсации почти такие же как при 0.5 Ампера и составляют 90мВ.
1.5 Ампера — напряжение еще в норме, но пульсации уже явно повыше, около 120мВ
2.0 Ампера — напряжение уже сильно просело, пульсации выросли до 150мВ.
Не скажу что напряжение пульсаций ну очень критичное, но мне скорее не нравится их форма.

Ну и осциллограммы.

Еще с далеких времен, когда в ходу была 155 и 555 серия логических микросхем, я привык считать, что пока напряжение питания находится в пределах ±5% (для 5 Вольт), то все нормально.
Соответственно я решил определить максимальный ток, который может выдать БП еще оставаясь в границах допуска.
Измерение показало, что это 1.71 Ампера, хотя БП промаркирован как 2 Ампера.
Но на самом деле это скорее не вина самого БП, а большой длины кабеля. Собственно потому я и жалел что кабель длинный.

После этого я погонял блок питания на токе 2 Ампера примерно с пол часа и измерил температуру. БП был включен в настенную розетку, кабелем вниз.
Самая горячая точка была примерно чуть ниже середины БП, температура корпуса в этом месте составила 62.2 градуса. В верху блока питания температура была около 55 градусов.

В процессе тестов я пробовал подключать этот БП к своему планшету и увидел знакомый многим дефект в виде «фантомных» нажатий тачскрина.
Выглядело это как:
Нажатие в одном месте, но реально отклик происходил в другом.
На одно нажатие несколько откликов
При длительном нажатии пробегает горизонтальная полоса с видимыми «фантомными» нажатиями. Т.е. правый клик (длительное удержание) произвести просто невозможно, вообще.
все глюки были в горизонтальной плоскости экрана.
Хотя БП брался и не для этого планшета, но я решил попробовать разобраться в проблеме.
Ну а как все понимают, любое разбирательство начинается с разборки
Разборка
БП удивил меня в очередной раз. Я уже взял по привычке нож, молоток и стукнул пару раз по шву между половинками корпуса, но сразу понял что что-то не так, звук был другой.
Не дело, подумал я и начал искать крепеж, как и ожидалось он нашелся под наклейкой.
Удобно, уже так привык что БП клееные, что даже непривычно.

Долез я до платы и тут меня БП опять удивил.
Еще когда я увидел «фантомы», то первым делом подумал, что БП сделан как всегда по автогенераторной схеме, как самой дешевой и не имеет выходного дросселя.
БП был собран на довольно известном ШИМ контроллере Viper22A и имел выходной дроссель.
А вот входной дроссель отсутствовал
Зато стоял Y1 конденсатор между входом и выходом, хотя часто ставят просто высоковольтный керамический.
Выходные конденсаторы по 470мкФ, мало, при 2 Амперах надо хотя бы 1000мкФ.

Но первое что бросилось в глаза, это слишком мелкий трансформатор. Насколько я знаю, для частоты 60КГц, на которой работает этот ШИМ контроллер, трансформатор должен быть раза в полтора больше.
По входу присутствует предохранитель.
Выше я писал, что объясню почему завышено выходное напряжение. Это не дефект, а именно так и задумано. микросхема, которая следит за выходным напряжением, имеет пороговое напряжение в 2.5 Вольта, значит для 5 Вольт ставят делитель 1 к 2. но здесь стоял делитель из резисторов 4.7 и 5.1 КОм. Соответственно выходное напряжение поднимали специально, именно из расчета работы на большую длину кабеля, но помогло это слабо

Хоть плата сделана на дешевом гетинаксе, пайка вполне терпимая, но ШИМ контроллер явно менялся, присутствуют следы пайки и флюса.

Более подробные фотографии.
1. ШИМ контроллер Viper22A, при этих условиях расчетная мощность около 12 Ватт, запас совсем маленький.
2. Выходной диод SR560, Шоттки 5 Ампер, неплохо, при этом рядом присутствует место для еще одного диода, видимо расчет на установку двух более слабых диодов.
А вот кабель для такого тока тонковат, особенно при такой длине.
3. Входной конденсатор на 6.8 мкФ, мало. Для такого БП должно быть 10мкФ или больше.
4. Еще один электролитический конденсатор, в цепи питания ШИМ контроллера. Здесь емкость вполне достаточна. Проблем с запуском БП нет, стартует мгновенно.

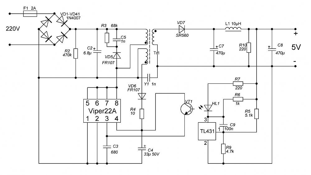
После осмотра я составил принципиальную схему данного БП.

Так как я открыл Бп не только для осмотра, а и для попытки доработки, то я порылся в своих запасах и решил добавить\заменить некоторые компоненты.
1. Увеличить емкость входного конденсатора, но 10мкФ не нашел, пришлось взять 2.2 и добавить параллельно существующему (уменьшение пульсаций на частоте 100Гц и снижение нагрева ШИМ контроллера)
2. Поставить керамические конденсаторы емкостью 0.22мкФ параллельно выходным конденсаторам (уменьшение пульсаций выходного напряжения на ВЧ)
3. Поставить RC цепочку параллельно выходному диоду (немного уменьшает помехи от переключения диода)
4. Заменить выходной дроссель с 10мкГн на 20мкГн, кроме того старый дроссель был намотан явно тонким проводом и замена дросселя даст чуть меньшие потери на нагрев.
5. Заменить одни из выходных конденсаторов на более емкий и качественный.

На схеме я пометил цветом измененные и добавленные компоненты.
На самом деле я пробовал еще увеличивать емкость С3 до 100нФ и ставить такой же конденсатор параллельно С4, но разницы не было.

Вот как выглядел БП после доработки.

Но как показала практика, разницы не было, вообще. Так же никуда не пропали «фантомы».
Увеличение С3 и установка керамического конденсатора параллельно С4 была уже последней попыткой, но это ничего не изменило.
Первый раз моя модификация не помогла. Думаю что объяснение этому может крыться в неправильном трансформаторе, который скорее всего работает в режимах близких к насыщению.
Зато в процессе экспериментов я проверил температуру компонентов в работе. Прогрев около получаса, быстрое открытие корпуса и замер температур:
Трансформатор — 90-93 градуса
ШИМ контроллер — 80 градусов
Выходной диод — 80-86 градусов.


Но когда я подключил этот БП к планшету, для которого он вообще предназначался, то увидел что проблем с ним нет, все работает отлично.
После этого я решил уже скорее ради любопытства посмотреть как работает родной БП моего планшета. Ведь с ним проблем нет, можно спокойно работать во время заряда.
Измерение показало, что колебания напряжения от изменения нагрузки гораздо меньше.
При работе без нагрузки он показал около 5.06 Вольта, а под нагрузкой в 2 Ампера — 4.92 Вольта. Результат отличный.

Но когда я увидел осциллограмму пульсаций по выходу этого БП, то подумал, КАК?
Как БП с таким уровнем пульсаций не дает помех работе тачскрина, а при БП с явно меньшим уровнем пульсаций работать вообще невозможно?

На основании тестов, проведенных выше, разборки и попытки переделки, я вполне могу определить плюсы и минусы данного БП.
Плюсы
Блок питания имеет евровилку, а не переходник
Схемотехника с применением специализированного ШИМ контроллера
Неразъемная конструкция кабеля (хотя в данном случае это оказалось и минусом)
Штеккер имеет нормальную фиксацию в разъеме планшета, даже если гнездо утоплено в корпусе.
Минусы
На некоторых устройствах возможны проблемы с тачскрином.
Отсутствие входного фильтра питания.
Занижена емкость конденсаторов и размеры трансформатора.
Большое падение на кабеле из-за большой его длины и малого сечения жил.
Мое мнение. Если рассматривать его как просто блок питания, то он вполне нормально может работать до тока в 1.5 Ампера, при этом не будет проблем с перегревом и просадкой напряжения. но при большем токе напряжение упадет ниже допустимых границ. Так же непонятна причина возникновения помех работе тачскрина, но проблема есть и видна невооруженным глазом, хотя пульсации выходного напряжения не такие уж и большие.
Я не знаю, поможет ли кому нибудь этот обзор, но я старался показать что это за блок питания максимально подробно.
Перейти в магазин
Старый блок питания я скорее всего починю и уже даже придумал куда его применить, а сегодня попробую протестировать новый.
Постараюсь сделать обзор коротким, но максимально по делу. Будут как всегда, тесты, разборка, анализ.
Упаковка
Пришел блок питания в конверте, без всяких коробочек и т.п.
К слову в последнее время приятно удивляет скорость доставки с чайнабея, посылки удет примерно полторы недели.
Блок питания относительно маленьких размеров, на вид уменьшенная копия популярных блоков 12 Вольт 2 Ампера.
Длина кабеля около 1.4 метра, как по мне лучше бы он был раза в два короче.
Обрадовало несколько вещей.
1. Блок питания действительно с евро вилкой, а не с переходником в комплекте.
2. Кабель не отключаемый, лишние контакты никак не увеличивают надежность.
3. БП брался для планшета u9gt4. Он имеет алюминиевый корпус и далеко не все штеккеры нормально работают. Здесь проблем я не обнаружил.
Всем думаю понятно, что без тестов обзор блока питания это вообще не обзор, потому я собрал небольшой стенд для проверки.
В него входило:
Электронная нагрузка + блок питания к ней
Осциллограф
microUSB гнездо с припаянным проводом.
Ну и сам обозреваемый блок питания
Наверняка некоторые читатели скажут, что правильно измерять напряжение на выходе блока питания, а не после кабеля. Но я рассуждал так — раз кабель не отсоединяемый, то заменить его на лучший нельзя, значит он будет работать именно в таком виде, потому и тестировать надо именно так.
Первое испытание на холостом ходу.
Выходное напряжение несколько завышено, позже я объясню почему, но скажу сразу, сделано это было специально.
Пульсации измерялись в положении делителя щупа 1:1.
Ну на холостом ходу пульсации бывают очень редко, потому здесь так же все в порядке.
Дальше четыре теста с разным током нагрузки, заодно здесь хорошо видно что такое электронная нагрузка и зачем она нужна.
Испытательные токи:
0.5 Ампера — напряжение в норме.
1.0 Ампера — напряжение в норме, пульсации почти такие же как при 0.5 Ампера и составляют 90мВ.
1.5 Ампера — напряжение еще в норме, но пульсации уже явно повыше, около 120мВ
2.0 Ампера — напряжение уже сильно просело, пульсации выросли до 150мВ.
Не скажу что напряжение пульсаций ну очень критичное, но мне скорее не нравится их форма.
Ну и осциллограммы.
Еще с далеких времен, когда в ходу была 155 и 555 серия логических микросхем, я привык считать, что пока напряжение питания находится в пределах ±5% (для 5 Вольт), то все нормально.
Соответственно я решил определить максимальный ток, который может выдать БП еще оставаясь в границах допуска.
Измерение показало, что это 1.71 Ампера, хотя БП промаркирован как 2 Ампера.
Но на самом деле это скорее не вина самого БП, а большой длины кабеля. Собственно потому я и жалел что кабель длинный.
После этого я погонял блок питания на токе 2 Ампера примерно с пол часа и измерил температуру. БП был включен в настенную розетку, кабелем вниз.
Самая горячая точка была примерно чуть ниже середины БП, температура корпуса в этом месте составила 62.2 градуса. В верху блока питания температура была около 55 градусов.
В процессе тестов я пробовал подключать этот БП к своему планшету и увидел знакомый многим дефект в виде «фантомных» нажатий тачскрина.
Выглядело это как:
Нажатие в одном месте, но реально отклик происходил в другом.
На одно нажатие несколько откликов
При длительном нажатии пробегает горизонтальная полоса с видимыми «фантомными» нажатиями. Т.е. правый клик (длительное удержание) произвести просто невозможно, вообще.
все глюки были в горизонтальной плоскости экрана.
Хотя БП брался и не для этого планшета, но я решил попробовать разобраться в проблеме.
Ну а как все понимают, любое разбирательство начинается с разборки

Разборка
БП удивил меня в очередной раз. Я уже взял по привычке нож, молоток и стукнул пару раз по шву между половинками корпуса, но сразу понял что что-то не так, звук был другой.
Не дело, подумал я и начал искать крепеж, как и ожидалось он нашелся под наклейкой.
Удобно, уже так привык что БП клееные, что даже непривычно.
Долез я до платы и тут меня БП опять удивил.
Еще когда я увидел «фантомы», то первым делом подумал, что БП сделан как всегда по автогенераторной схеме, как самой дешевой и не имеет выходного дросселя.
БП был собран на довольно известном ШИМ контроллере Viper22A и имел выходной дроссель.
А вот входной дроссель отсутствовал

Зато стоял Y1 конденсатор между входом и выходом, хотя часто ставят просто высоковольтный керамический.
Выходные конденсаторы по 470мкФ, мало, при 2 Амперах надо хотя бы 1000мкФ.
Но первое что бросилось в глаза, это слишком мелкий трансформатор. Насколько я знаю, для частоты 60КГц, на которой работает этот ШИМ контроллер, трансформатор должен быть раза в полтора больше.
По входу присутствует предохранитель.
Выше я писал, что объясню почему завышено выходное напряжение. Это не дефект, а именно так и задумано. микросхема, которая следит за выходным напряжением, имеет пороговое напряжение в 2.5 Вольта, значит для 5 Вольт ставят делитель 1 к 2. но здесь стоял делитель из резисторов 4.7 и 5.1 КОм. Соответственно выходное напряжение поднимали специально, именно из расчета работы на большую длину кабеля, но помогло это слабо

Хоть плата сделана на дешевом гетинаксе, пайка вполне терпимая, но ШИМ контроллер явно менялся, присутствуют следы пайки и флюса.
Более подробные фотографии.
1. ШИМ контроллер Viper22A, при этих условиях расчетная мощность около 12 Ватт, запас совсем маленький.
2. Выходной диод SR560, Шоттки 5 Ампер, неплохо, при этом рядом присутствует место для еще одного диода, видимо расчет на установку двух более слабых диодов.
А вот кабель для такого тока тонковат, особенно при такой длине.
3. Входной конденсатор на 6.8 мкФ, мало. Для такого БП должно быть 10мкФ или больше.
4. Еще один электролитический конденсатор, в цепи питания ШИМ контроллера. Здесь емкость вполне достаточна. Проблем с запуском БП нет, стартует мгновенно.
После осмотра я составил принципиальную схему данного БП.
Так как я открыл Бп не только для осмотра, а и для попытки доработки, то я порылся в своих запасах и решил добавить\заменить некоторые компоненты.
1. Увеличить емкость входного конденсатора, но 10мкФ не нашел, пришлось взять 2.2 и добавить параллельно существующему (уменьшение пульсаций на частоте 100Гц и снижение нагрева ШИМ контроллера)
2. Поставить керамические конденсаторы емкостью 0.22мкФ параллельно выходным конденсаторам (уменьшение пульсаций выходного напряжения на ВЧ)
3. Поставить RC цепочку параллельно выходному диоду (немного уменьшает помехи от переключения диода)
4. Заменить выходной дроссель с 10мкГн на 20мкГн, кроме того старый дроссель был намотан явно тонким проводом и замена дросселя даст чуть меньшие потери на нагрев.
5. Заменить одни из выходных конденсаторов на более емкий и качественный.
На схеме я пометил цветом измененные и добавленные компоненты.
На самом деле я пробовал еще увеличивать емкость С3 до 100нФ и ставить такой же конденсатор параллельно С4, но разницы не было.
Вот как выглядел БП после доработки.
Но как показала практика, разницы не было, вообще. Так же никуда не пропали «фантомы».
Увеличение С3 и установка керамического конденсатора параллельно С4 была уже последней попыткой, но это ничего не изменило.
Первый раз моя модификация не помогла. Думаю что объяснение этому может крыться в неправильном трансформаторе, который скорее всего работает в режимах близких к насыщению.
Зато в процессе экспериментов я проверил температуру компонентов в работе. Прогрев около получаса, быстрое открытие корпуса и замер температур:
Трансформатор — 90-93 градуса
ШИМ контроллер — 80 градусов
Выходной диод — 80-86 градусов.
Но когда я подключил этот БП к планшету, для которого он вообще предназначался, то увидел что проблем с ним нет, все работает отлично.
После этого я решил уже скорее ради любопытства посмотреть как работает родной БП моего планшета. Ведь с ним проблем нет, можно спокойно работать во время заряда.
Измерение показало, что колебания напряжения от изменения нагрузки гораздо меньше.
При работе без нагрузки он показал около 5.06 Вольта, а под нагрузкой в 2 Ампера — 4.92 Вольта. Результат отличный.
Но когда я увидел осциллограмму пульсаций по выходу этого БП, то подумал, КАК?
Как БП с таким уровнем пульсаций не дает помех работе тачскрина, а при БП с явно меньшим уровнем пульсаций работать вообще невозможно?
На основании тестов, проведенных выше, разборки и попытки переделки, я вполне могу определить плюсы и минусы данного БП.
Плюсы
Блок питания имеет евровилку, а не переходник
Схемотехника с применением специализированного ШИМ контроллера
Неразъемная конструкция кабеля (хотя в данном случае это оказалось и минусом)
Штеккер имеет нормальную фиксацию в разъеме планшета, даже если гнездо утоплено в корпусе.
Минусы
На некоторых устройствах возможны проблемы с тачскрином.
Отсутствие входного фильтра питания.
Занижена емкость конденсаторов и размеры трансформатора.
Большое падение на кабеле из-за большой его длины и малого сечения жил.
Мое мнение. Если рассматривать его как просто блок питания, то он вполне нормально может работать до тока в 1.5 Ампера, при этом не будет проблем с перегревом и просадкой напряжения. но при большем токе напряжение упадет ниже допустимых границ. Так же непонятна причина возникновения помех работе тачскрина, но проблема есть и видна невооруженным глазом, хотя пульсации выходного напряжения не такие уж и большие.
Я не знаю, поможет ли кому нибудь этот обзор, но я старался показать что это за блок питания максимально подробно.
Перейти в магазин
