Несколько раз в комментариях, а потом и в личке меня просили об обзорах блоков питания на определенное напряжение. Я ответил, что постараюсь взять такие БП на обзор и протестировать.
Сегодня обзор блока питания на 5 Вольт.
Но просто сделать обзор было бы совсем скучно, поэтому в этот раз я попробую рассказать какие компоненты в блоке питания за что отвечают и на что надо обращать внимание при выборе блока питания.
В обзоре будет много букв и не очень много фотографий. И хоть я буду стараться писать на понятном языке, но могу сорваться и начать выражаться неприличными словами типа — синфазный, насыщение, утечка и т.п. Если вдруг что то непонятно, спрашивайте, объясню
Изначально я планировал заказать два блока питания, на разную мощность, 18 и 36 Ватт, но потом решил что 18 совсем неинтересно и заказал только 36 Ватт версию, ее и будем обозревать.
Начну обзор я как всегда с упаковки, так как по упаковке и встречают товар.
Пришел блок питания в коробочке из коричневого картона, на которой нанесена маркировка указывающая что перед нами блок питания на напряжение 5 Вольт и ток 7.2 Ампера.

Судя по маркировке, блоки питания в таком корпусе изготавливаются на разную мощность и разные напряжения. мне уже попадался как то 12 Вольт блок питания в таком корпусе.
Технические характеристики блока питания, заявленные на наклейке.
Входное напряжение 100-240 Вольт
Частота питающей сети — 50/60Гц.
Выходное напряжение — 5 Вольт
Выходной ток (максимальный) — 7.2 Ампера
Максимальная мощность — 36 Ватт. Написано что общая, что подразумевали под этим в данном случае, не совсем понятно.

Блок питания относительно небольшой, высота примерно соответствует высоте спичечного коробка и составляет 37мм.
Масса блока питания всего 133 грамма (вообще, чем больше этот параметр, тем лучше, хотя и косвенно).
Длина 85мм, ширина 58мм.

Вход, выход и заземление выведено на один клеммник.
Клеммник имеет крышку, полностью она не открывается, не хватает буквально немного, рядом расположен подстроечный резистор для корректировки выходного напряжения и светодиод, показывающий что блок питания включен.

Так как снаружи блока питания ничего интересного нет, разве что блестящий перфорированный кожух, защищающий от удара током и помех, то посмотрим что внутри и как это все работает.
Отвинчиваем пару винтов и добираемся до внутренностей.
Внешне претензий нет. Первым делом о культуре производства говорит монтаж. Если детали стоят ровно, отсутствуют пустые места на плате, а габаритные компоненты закреплены при помощи клея (ну или герметика), то чаще всего это признаки скорее хорошего БП, чем плохого.
Здесь установлено все аккуратно, но пустые места все таки присутствуют, хоть их и немного.

Внешний осмотр закончен, теперь можно перейти к более детальному описанию.
Для начала конструкция, в этом блоке питания применено пассивное охлаждение компонентов.
Часть тепла передается на алюминиевый корпус, выполняющий роль радиатора. Это довольно таки классический принцип охлаждения подобных блоков питания.
Кстати повысить эффективность охлаждения можно закрепив блок питания к чему то теплорассеивающему. Не рекомендуется крепить такой блок питания на теплоизолирующую поверхность, либо делать это только при условии уменьшения нагрузки.

Тепло на корпус передается от двух деталей, это высоковольтный транзистор и выходной диод, о них я расскажу позже. Между компонентами и корпусом был нанесена теплопроводящая паста, а сами компоненты прижаты стальной пластинкой.

А теперь рассмотрим отдельные части типичного блока питания и я попробую объяснить какие из них за что отвечают.
1. Клеммник, ну тут все понятно, отвечает за подсоединение входных и выходных проводов. при больших токах используют несколько одноименных клемм, например две плюсовые клеммы и две минусовые. Здесь на этом несколько сэкономили, так как выходной ток до 7.2 Ампера, а клемм всего по одной на полюс. Не скажу что это критично, но лучше когда нагрузку можно распределить.
2. Входной фильтр.
3. Диодный мост, выпрямляет сетевое напряжение, иногда устанавливается на радиатор (если выполнен в виде отдельного компонента), но в маломощных это не надо.
4. Конденсатор входного выпрямителя
5. Высоковольтный транзистор
6. Трансформатор
7. Выходной выпрямительный диод.
8. Выходной фильтр питания
9. Узел стабилизации и регулировки выходного напряжения.

Дальше я покажу и опишу вышеуказанные узлы более расширенно.
Входной фильтр питания. На самом деле больше необходим для фильтрации помех, которые проникают от блока питания в сеть. Если у вас фонит радиоприемник при включении импульсного блока питания, то сначала проверьте, а есть ли в нем такой фильтр.
В полном варианте включает в себя дроссель с двумя обмотками, два конденсатора х типа (на фото желтый), два конденсатора Y типа (обычно небольшие голубого цвета). Также в фильтр помех входит конденсатор, соединяющий первичную и вторичную стороны БП, и соединяющий минус выходных клемм с корпусом, но они больше влияют на гашение помех по выходу.
Из-за этих Y1 конденсаторов незаземленный блок питания обычно «кусается».
С дросселем и Х конденсаторами все просто, чем больше индуктивность и емкость, тем лучше, иногда даже применяют двухступенчатые фильтры (два дросселя).
В некоторых случаях фильтр упрощают, оставляя только дроссель, один конденсатор Х типа и один или два Y1 типа (между первичной и вторичной стороной БП и между минусом БП и корпусом). Это также вполне нормальное решение, но иногда вместо дросселя ставят «специально обученные перемычки», либо убирают фильтр совсем, вот так делать нельзя, помехи гарантированы.
В данном случае мы видим «эконом вариант», но вполне работоспособный, его можно было бы не дорабатывать, но производитель вместо правильных Y1 конденсаторов установил обычные высоковольтные (2.2нФ 2КВ). Это небезопасно, так как при пробое таких конденсаторов выход БП окажется соединенным со входом и может ударить током. пробить его может от всплеска напряжения вызванного например мощным разрядом молнии недалеко от линии электропередач.
Вывод, фильтр вполне жизнеспособен, но для безопасной эксплуатации лучше заменить конденсаторы голубого цвета обозначенные на плате как CY на правильные Y1 конденсаторы, либо заземлить корпус БП.
К сожалению подобным грешат наверное 90% недорогих БП.
Также, перед фильтром питания, в импульсных блоках питания устанавливается специальный терморезистор, который ограничивает бросок тока при включении. Здесь его нет, вернее его роль частично выполняет дроссель, это не очень хорошо, но в данном случае терпимо, при большой мощности БП (и соответственно конденсаторах большой емкости) он обязателен, а в особо тяжелых случаях даже стоит специальная схема, которая после включения его замыкает.
Работает он так: пока терморезистор холодный, его сопротивление велико и он ограничивает ток, после включения он нагревается и его сопротивление падает, и он не вносит больших потерь. Но если выключить блок питания, а затем включить не дождавшись остывания терморезистора, то бросок тока почти не будет ограничен.

После входного фильтра установлен диодный мост, который выпрямляет переменный ток, дальше уже постоянный ток поступает на электролитический конденсатор.
Диодный мост бывает также разным, либо из отдельных диодов, либо в виде отдельного компонента, иногда его даже устанавливают на радиатор. В данном случае применено 4 отдельных диода. Диоды самые классические, 1N4007, вполне достаточно для такого блока питания. В дешевых блоках питания применяют вообще один диод, это очень плохо, так как входной конденсатор работает неэффективно.
Входной электролитический конденсатор. Ну тут все просто, чем больше емкость (в разумных пределах), тем лучше.
Для блока питания рассчитанного только под 230 (± 10%) необходимо конденсатор емкостью равной мощности БП. Т.е. если блок питания на 90 Ватт, то конденсатор ставят 100мкФ.
Для блоков питания рассчитанных под расширенный диапазон 100-240 Вольт емкость этого конденсатора должна быть больше в 2-3 раза.
В данном случае применен конденсатор емкостью 47мкФ на напряжение 450 Вольт (это очень хорошо, обычно применяют конденсаторы на 400 Вольт). Для входного напряжения 230 Вольт его емкость более чем достаточна (при мощности блока питания в 36 Ватт), но для работы при напряжении 100-150 Вольт он мал.
Емкость конденсатора влияет на следующие характеристики.
1. Диапазон входного напряжения при котором блок питания нормально работает.
2. Срок жизни конденсатора, из-за больших пульсаций конденсатор меньшей емкости состарится раньше, чем больше емкость, тем дольше будет жить.
3. Увеличение емкости положительно влияет на КПД блока питания, хоть и слабо.

Высоковольтный транзистор. Ну тут особо сказать нечего.
Разве что тут не проходит правило — чем больше, тем лучше. Параметры транзистора должны быть оптимальны для примененной микросхемы ШИМ контроллера.
Может влиять максимальное напряжение, у этого транзистора оно равняется 600 Вольт, для данной схемы это вполне нормально, я встречал иногда на 800 Вольт, но это очень большая редкость.
Влияет еще вариант корпуса. Бывают в полностью пластмассовом корпусе, а бывают с металлической частью, тогда транзистор крепится к радиатору/корпусу через изолирующую прокладку. Вариант с полностью изолированным корпусом мне лично нравится больше.

Силовой трансформатор.
Если сильно упростить, то здесь действует правило — чем больше, тем лучше.
В данном БП применена схемотехника «обратноходового преобразователя», т.е. сначала открывается транзистор, «накачивает» трансформатор (на самом деле не совсем именно трансформатор, но это не важно), потом транзистор закрывается и энергия от трансформатора «перекачивается» в нагрузку через выходной диод.
Почему я написал насчет упрощения, дело в том, что размеры трансформатора зависят не только от мощности, а и от частоты работы блока питания. Чем частота выше, тем меньше можно применить трансформатор, но большинство ширпотребных блоков питания работают в диапазоне 60-130КГц, потому правило все таки действует.
Существуют более высокочастотные контроллеры, но высокая частота требует очень качественных материалов для трансформатора, потому цена такого БП будет гораздо выше.
Я встречал в дешевых АТХ блоках питания мощностью 250-300 Ватт трансформаторы размеров с пол спичечного коробка, но это была не работа на очень высокой частоте, а просто дикая экономия
Иногда спрашивают, а можно перестроить БП с 5 Вольт на 9, или с 19 на 12?
Чаще всего нельзя, так как трансформатор имеет определенное соотношение витков в первичной и вторичной обмотке, и перестроенный БП будет работать в не оптимальном режиме. или вообще не будет, так как у трансформатора есть еще одна обмотка, от которой питается микросхема ШИМ контроллера и напряжение на этой обмотке также зависит от напряжения на других обмотках.
В данном блоке питания трансформатор вполне соответствует заявленной мощности.

Выходной выпрямительный диод.
От этого диода довольно сильно зависит надежность работы блока питания, одно из правил, диод должен быть рассчитан на ток в 2.5-3 раза больше, чем максимальный выходной ток блока питания. В нашем случае это 7.2х3=21.6
В данном блоке питания применена диодная сборка, состоящая из двух диодов. Согласно документации диод рассчитан на 20 Ампер (2х10) и напряжение 100 Вольт.
По току соответствует необходимым параметрам, а по напряжению значительно превышает требуемые.
Обычно для БП 5 Вольт достаточно чтобы диод был рассчитан на 45-60, для БП 12 Вольт на 100 Вольт, для 24 Вольта надо уже 150 Вольт.
Но на самом деле, слишком хорошо это тоже плохо. Объясню почему.
Диоды Шоттки вещь очень хорошая, имеют маленькое падение, быстрое переключение, что положительно сказывается на КПД блока питания и его нагреве.
Но в отличии от обычных диодов у них более выражена разница в зависимости падения на нем от максимального напряжения, на которое рассчитан диод. Т.е. диод на 45 Вольт запросто имеет падение в 1.5 раза меньше чем диод на 100 Вольт. Т.е в данном БП лучше смотрелся бы диод на 30-40 Ампер и 60 Вольт, КПД был бы выше, а цена практически той же.
Т.е. по факту в этом БП применен хороший диод с большим запасом по напряжению, это надежно, думаю что если и сгорит он, то одним из последних, но он просто не совсем оптимален.

Выходной фильтр и узел стабилизации.
Для начала здесь также существуют свои правила, например суммарная емкость конденсаторов желательна из расчете 1000мкФ на каждый 1 Ампер выходного тока, но на самом деле БП вполне нормально работает и при в 2 раза уменьшенной емкости. Не менее важно максимальное напряжение на которое рассчитаны конденсаторы и их тип.
Выходное напряжение обычно желательно:
Для 5 вольт БП — 16, в крайнем случае 10 Вольт, ни в коем случае не 6.3
Для 12 Вольт — 25, в крайнем случае 16.
Для 24 Вольта, 35, ни в коем случае не 25.
Конденсаторы должны быть с низким внутренним сопротивлением (LowESR) и рассчитаны на 105 градусов, тогда будет работать долго.
В этом БП конденсаторы имеют емкость 1000мкФ, что дает в сумме 2000мкФ, исходя из этого максимальный длительный ток не желателен выше 4-5 Ампер. кратковременно можно снимать и больше, но сократится срок службы конденсаторов.
Кстати в этом блоке питания есть место для установки нормальных конденсаторов с диаметром 10мм, хотя сейчас установлены небольшие, диаметром 7мм.
Выходной дроссель, ну тут точно, чем больше, тем лучше. но следует учитывать, что важен не только размер, а и ток, на который рассчитан дроссель. Если дроссель намотан тонким проводом, то он будет греться. А если феррит, на котором намотан дроссель, перегревается, то его характеристики резко ухудшаются (при превышении определенной температуры). примерно на таком принципе работают индукционные паяльники, то там зло обратили во благо, но это уже тему другого обзора.
Здесь применен не очень мощный дроссель, позже при тестах мы к нему еще вернемся.
Схема стабилизации выходного напряжения. О ней я напишу чуть позже, так как она расположена снизу печатной платы, сверху расположен только подстроечный резистор для точной установки выходного напряжения и светодиод, показывающий что блок питания включен и работает (иногда это не одно и то же
.

Постепенно мы дошли до более «тонкой» электроники. В данном БП основная часть компонентов расположена снизу, со стороны дорожек из-за того, что применены безвыводные (SMD) компоненты. В блоке питания могут быть применены и обычные детали, особого значения то не имеет, потому по большому счету на это не стоит особо обращать внимания.
А вот на монтаж платы внимание обращать стоит. Плата должна быть изготовлена качественно, выводы припаяны и обкушены. а не торчать в разные стороны как попало. Желательно чтобы флюс был смыт, как минимум основная его часть.
К данному БП особых претензий нет, вполне заслуженные 4 балла. Не скажу что идеально, скорее нормально.
Я вообще имею привычку покрывать плату лаком после монтажа и промывки, но такое встречается только у брендов верхнего уровня и то чаще в промышленных устройствах.
Немного расстроило отсутствие защитного прореза под оптроном, разделяющим высоковольтную часть и низковольтную. Желательно чтобы были прорезы между близким расположением проводников разных сторон блока питания, это повышает безопасность.

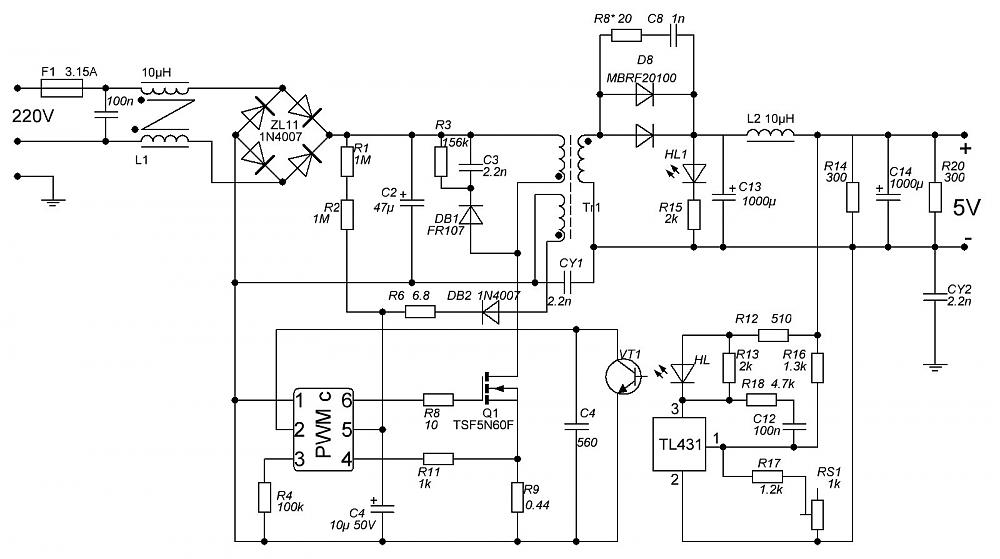
По печатной плате я начертил принципиальную схему. По большому счету я взял схему одного из обозреваемых ранее БП и внес необходимые дополнения и коррективы так как большинство таких блоков питания построено по похожей (если не сказать одинаковой) схемотехнике.

Первичная сторона блока питания поближе.
Отчетливо виден ШИМ контроллер со своей «обвязкой», шунт из нескольких SMD резисторов, а также резисторы, которые входят в состав «снаббера».
Кстати насчет «снаббера», это такой узел, который гасит паразитные выбросы возникающие на высоковольтной обмотке трансформатора, выполняется в нескольких вариациях:
1. Диод + резистор + конденсатор (так сделано в этом БП), на схеме это R3, C3, DB1.
2. Диод + супрессор (аналог очень мощного стабилитрона — ограничителя).
3. Комбинация 1 и 2 пунктов, обычно применяется на больших мощностях.
4. Китайское ноу хау, не ставить его вообще. Так делают обычно в самых дешевых БП, типа зарядных для электронных сигарет и сотовых телефонов, которые продаются по три копейки.
Данный узел влияет на надежность БП
Шунт из нескольких SMD резисторов под номерами 9, 19, 21, 22, 23 предназначен для измерения тока через высоковольтный транзистор, это необходимо для защиты блока питания от перегрузки и короткого замыкания. При выходе блока питания чаще всего уходит в другой мир вместе с высоковольтным транзистором, ШИМ контроллером и резистором, который стоит между транзистором и контролером.
Пайка аккуратная, мало того, компоненты приклеены, это уже одна из «примет» более-менее нормальных блоков питания.

В этом БП применен ШИМ контроллер неизвестного происхождения, но он полностью совпадает по выводам с контроллером 63D39, который в свою очередь является аналогом FAN6862.
В небольших блоках питания применяется три вида схемных решений
1. Микросхема ШИМ контроллера + высоковольтный полевой транзистор.
2. Микросхема мощного ШИМ контроллера у которой внутри находится и полевой транзистор и шунт (иногда вместо шунта измеряется падение на полевом транзисторе в открытом состоянии)
примеры — TOP Powerintegrations, Viper и т.п.
3. Автогенератор, микросхем нет, иногда нет и защиты от превышения тока.
Первые два типа по сути аналогичны, третий гораздо хуже, если вы увидели небольшую микросхему, значит 99% у вас первый тип БП. Если на плате есть высоковольтный транзистор и рядом с ним еще 1-2 транзистора, но меньших размеров, то это на 99% автогенератор.
Здесь применено правильное решение, замечаний нет.

Вторичная сторона, отвечает за выпрямление и стабилизацию выходного напряжения.
Некоторые люди заблуждаются, считая что за стабильность выходного напряжения отвечает первичная сторона (хотя есть и такие варианты БП). За точность стабилизации выходного напряжения отвечает именно вторичная сторона, так как она контролирует поведение первичной.
Отвечает за стабилизацию небольшая микросхемка под названием TL431, на этом фото она в очень маленьком корпусе с тремя выводами под названием V3. Эта микросхема — управляемый стабилитрон, при подаче напряжения с выхода блока питания на эту микросхему она управляет включением оптрона (на фото сверху платы, он между трансформатором и транзистором), который передает команду на ШИМ контроллер и он уже управляет мощностью БП, подстраивая ее так, чтобы на выходе было стабильное напряжение.
Напряжение на микросхему подается через делитель, иногда через просто два резистора, а иногда еще добавлен подстроечный резистор, при помощи которого можно изменить выходное напряжение в небольших пределах.
Существует еще одно заблуждение, что при выходе блока питания из строя, обычно страдает и то, что подключено. Скажу так, такое возможно, теоретически, но реально бывает ОЧЕНЬ редко. Также при выходе БП из строя вторичная сторона страдает реже всего, чаще всего все неприятности происходят на первичной (высоковольтной) стороне.
Иногда некоторые производители не делают стабилизацию выходного напряжения при помощи специальной микросхемы и оптрона, но это не очень хорошо. Мало того, у меня даже есть обзор блока питания, где есть оптрон, но он никуда не подключен.
Бывает даже влияет то, как разведены дорожки через которые измеряется выходное напряжение, это критично, особенно при больших токах.
В общем если есть оптрон и маленькая трехногая микросхема недалеко от выхода БП, то данный БП скорее всего с правильной стабилизацией.

Для большего понимания, что такое первичная (она же «горячая») сторона и вторичная (она же «холодная») я разделил на схеме стороны двумя цветами, черным цветом обозначены компоненты, которые относятся к двум сторонам одновременно.

Для начала первое включение (надо же было его когда нибудь включить). все заработало и ничего не сгорело
.
При включении БП показал напряжение на выходе равное 5,12 Вольта.
Проверяем диапазон регулировки, он составляет 4.98-5.19 Вольта, вполне нормально.
После этого выставляем на выходе заявленные 5 Вольт.

Для проверки блока питания я использую уже известный моим читателям «стенд», состоящий из:
Электронной нагрузки
Мультиметра
Осциллографа
Бесконтактного термометра.
Ручки и листика бумаги
Как и в прошлые разы я провожу ступенчатые тесты по 20 минут каждый, поднимая ток нагрузки после успешного прохождения теста. Щуп осциллографа стоит в положении 1:1.

Первый тест проводим без нагрузки, напряжение 5 Вольт, пульсации почти отсутствуют.
2. Нагрузка 2 Ампера, напряжение 5 Вольт, пульсации на уровне 30-40мВ, отлично.

1. Нагрузка 4 Ампера, напряжение 5 Вольт, пульсации около 40мВ, отлично.
2. Нагрузка 6 Ампер, напряжение чуть просело до 4.99 Вольта, пульсации практически неизменны и составляют около 40мВ, отлично.

1. Ток нагрузки 7.2 ампера, напряжение 4.99 Вольта, а вот пульсации очень выросли. Это плохо.
Рост пульсаций обусловлен не только током нагрузки, а скорее нагревом дросселя (вернее его перегревом). Выше я писал, что сердечник дросселя (и трансформатора) меняет свои характеристики при нагреве выше определенной температуры. В данном случае дроссель начинает работать как просто кусок проволоки почти ничего не фильтруя. Если так перегреется трансформатор, то это закончится походом за другим БП. Именно из измерения температур я делаю выводы от том, в каком режиме работает БП и какая его максимальная мощность.
Дроссель в этом БП намотан тонким проводом, потому он имеет большое сопротивление и сильно греется.
Ради эксперимента я охладил дроссель и измерил пульсации под нагрузкой еще раз. на всякий случай я сделал фото экрана осциллографа " в режиме реального времени", а не в режиме удержания показаний.
2. Тока нагрузки 7.2 Ампера, дроссель охлажден до 88 градусов (правда я невольно немного охладил и весь БП, но в основном охлаждал дроссель), пульсации составляют максимум 50мВ.

Согласно результатам тестирования, была составлена небольшая табличка температур основных элементов данного блока питания.
Немного о температурах.
Пускай вас не пугают температуры под 100 градусов у транзисторов и диодов, при таких температурах они себя вполне нормально чувствуют.
Гораздо более критична температура трансформатора и дросселя, а также электролитических конденсаторов. В данном БП после 1час 40 минут тестирования (последняя колонка + 20 минут под максимальным током) выходные конденсаторы разогрелись до 104.2 градуса, это очень плохо, но судя по температуре дросселя в 142 градуса я думаю что основной «вклад» в этот результат дал именно он и если его заменить, то температура конденсаторов значительно снизится.
Вообще диоды и транзисторы нормально могут работать и при 130-140 градусов, но я считаю это большой температурой. Раньше в наших справочниках писали — запрещается эксплуатация компонентов при превышении более чем одного из параметров, я стараюсь не превышать вообще никакие параметры.
В данном БП самым греющимся компонентом является выходной дроссель, температуры остальных компонентов даже под максимальным током и после длительного прогрева находятся на безопасном уровне, я был даже удивлен что диод так мало нагрелся.
При измерении температур измерялась температура именно компонента, а не радиатора, на котором он установлен, это дает более точное понимание процесса.

Резюме.
Плюсы
БП отлично держит выходное напряжение, пока это самый лучший результат среди протестированных мною БП.
Уровень пульсаций можно было бы считать очень хорошим, если бы не перегрев дросселя на максимальном токе и последующий рост пульсаций.
Общий нагрев БП находится в пределах допустимого.
Неплохое общее качество изготовления БП.
Входной конденсатор на 450 Вольт
Минусы
Дроссель «несоразмерен» выходному току БП, перегрев.
Выходные конденсаторы установлены заниженной емкости.
Применены не правильные Y, а обычные высоковольтные.
Мое мнение. Данный блок питания можно вполне безопасно эксплуатировать при токе нагрузки до 5-6 Ампер, но если заменить выходной дроссель и конденсаторы, то можно спокойно длительно работать и при токе 7 Ампер. При тесте я кратковременно нагружал его током 7.5 Ампер, работал абсолютно без проблем. т.е. запас по мощности у этого БП есть.
Очень жаль, что опять сэкономили на конденсаторах, соединяющих первичную и вторичную стороны БП и поставили обычные высоковольтные, но судя по моей практике разбора недорогих БП, так делается очень часто
Очень обрадовала точность стабилизации выходного напряжения, при изменении тока нагрузки от холостого хода до 7.5 ампер выходное напряжение снизилось всего на 10мВ, это просто отлично, честно, я не ожидал.
В общем такой себе БП-конструктор с хорошим потенциалом, но буквально «просящий» доработки.
На этом пока все. Надеюсь что немного помог тем, кто испытывает затруднения при выборе блоков питания. Частично обзор является ответом на многие вопросы, которые мне задают в личке и в комментариях, но в планах продолжение (скорее дополнение) данного обзора-объяснения, но уже с другим блоком питания, заметно мощнее. Второй блок питания также заказан для обзора по просьбе читателей и я надеюсь, что он уже где то на подходе ко мне.
И все же, что должно быть в нормальном БП
А если кратко по пунктам, то:
Клеммник, при большом токе лучше когда выходных клемм больше одной пары.
Терморезистор (покажу в другом обзоре), в маломощном БП желателен, в мощном обязателен.
Входной дроссель, обязателен если не хотите помех на радиоприемники. да и просто в сеть.
Входной электролитический конденсатор, минимум 400 Вольт, если 450, то вообще отлично, емкость минимум равняется мощности БП в Ваттах.
Высоковольтный транзистор, тут все проще, меньше чем на 600 Вольт еще не встречал (в с такой схемотехникой).
Трансформатор, если грубо, то чем больше, тем лучше. при работе проверить нагрев, если греется более 95-100 градусов — плохо.
Выходной диод, данные есть в тексте, ток не менее 2.5-3 раза от выходного, напряжение не менее 100 Вольт для 12 Вольт БП и не менее 45-60 для 5 Вольт БП
Выходные конденсаторы — Емкость чем больше (но в разумных пределах), тем лучше, но не менее чем 470мкФ на 1 Ампер, лучше 1000мкФ на 1 Ампер. Конденсаторы должны быть LowESR 105 градусов и напряжение не менее 10 Вольт для 5В БП и 25В для 12В БП.
Выходной дроссель, чем больше. тем лучше. Но с максимальным током, соответствующим выходному току БП.
Наличие регулировки выходного напряжения, необязательно, но приветствуется.
Обязательно наличие стабилизации на вторичной стороне.
Обязательно наличие ШИМ контроллера, а не транзисторной схемы.
Все элементы должны быть хорошо прижаты к радиатору/корпусу.
Предохранитель ДОЛЖЕН БЫТЬ.
Обязательно наличие правильных конденсаторов Y типа между сторонами БП (присутствие надписи Y1 на конденсаторе)
Общая аккуратность сборки говорит о контроле со стороны производителя, если БП изначально собран «криво», то от него уже тяжело ждать хороших результатов.
Именно по этим критериям я оцениваю качество блока питания
Перейти в магазин
Сегодня обзор блока питания на 5 Вольт.
Но просто сделать обзор было бы совсем скучно, поэтому в этот раз я попробую рассказать какие компоненты в блоке питания за что отвечают и на что надо обращать внимание при выборе блока питания.
В обзоре будет много букв и не очень много фотографий. И хоть я буду стараться писать на понятном языке, но могу сорваться и начать выражаться неприличными словами типа — синфазный, насыщение, утечка и т.п. Если вдруг что то непонятно, спрашивайте, объясню

Изначально я планировал заказать два блока питания, на разную мощность, 18 и 36 Ватт, но потом решил что 18 совсем неинтересно и заказал только 36 Ватт версию, ее и будем обозревать.
Начну обзор я как всегда с упаковки, так как по упаковке и встречают товар.
Пришел блок питания в коробочке из коричневого картона, на которой нанесена маркировка указывающая что перед нами блок питания на напряжение 5 Вольт и ток 7.2 Ампера.
Судя по маркировке, блоки питания в таком корпусе изготавливаются на разную мощность и разные напряжения. мне уже попадался как то 12 Вольт блок питания в таком корпусе.
Технические характеристики блока питания, заявленные на наклейке.
Входное напряжение 100-240 Вольт
Частота питающей сети — 50/60Гц.
Выходное напряжение — 5 Вольт
Выходной ток (максимальный) — 7.2 Ампера
Максимальная мощность — 36 Ватт. Написано что общая, что подразумевали под этим в данном случае, не совсем понятно.
Блок питания относительно небольшой, высота примерно соответствует высоте спичечного коробка и составляет 37мм.
Масса блока питания всего 133 грамма (вообще, чем больше этот параметр, тем лучше, хотя и косвенно).
Длина 85мм, ширина 58мм.
Вход, выход и заземление выведено на один клеммник.
Клеммник имеет крышку, полностью она не открывается, не хватает буквально немного, рядом расположен подстроечный резистор для корректировки выходного напряжения и светодиод, показывающий что блок питания включен.
Так как снаружи блока питания ничего интересного нет, разве что блестящий перфорированный кожух, защищающий от удара током и помех, то посмотрим что внутри и как это все работает.
Отвинчиваем пару винтов и добираемся до внутренностей.
Внешне претензий нет. Первым делом о культуре производства говорит монтаж. Если детали стоят ровно, отсутствуют пустые места на плате, а габаритные компоненты закреплены при помощи клея (ну или герметика), то чаще всего это признаки скорее хорошего БП, чем плохого.
Здесь установлено все аккуратно, но пустые места все таки присутствуют, хоть их и немного.
Внешний осмотр закончен, теперь можно перейти к более детальному описанию.
Для начала конструкция, в этом блоке питания применено пассивное охлаждение компонентов.
Часть тепла передается на алюминиевый корпус, выполняющий роль радиатора. Это довольно таки классический принцип охлаждения подобных блоков питания.
Кстати повысить эффективность охлаждения можно закрепив блок питания к чему то теплорассеивающему. Не рекомендуется крепить такой блок питания на теплоизолирующую поверхность, либо делать это только при условии уменьшения нагрузки.
Тепло на корпус передается от двух деталей, это высоковольтный транзистор и выходной диод, о них я расскажу позже. Между компонентами и корпусом был нанесена теплопроводящая паста, а сами компоненты прижаты стальной пластинкой.
А теперь рассмотрим отдельные части типичного блока питания и я попробую объяснить какие из них за что отвечают.
1. Клеммник, ну тут все понятно, отвечает за подсоединение входных и выходных проводов. при больших токах используют несколько одноименных клемм, например две плюсовые клеммы и две минусовые. Здесь на этом несколько сэкономили, так как выходной ток до 7.2 Ампера, а клемм всего по одной на полюс. Не скажу что это критично, но лучше когда нагрузку можно распределить.
2. Входной фильтр.
3. Диодный мост, выпрямляет сетевое напряжение, иногда устанавливается на радиатор (если выполнен в виде отдельного компонента), но в маломощных это не надо.
4. Конденсатор входного выпрямителя
5. Высоковольтный транзистор
6. Трансформатор
7. Выходной выпрямительный диод.
8. Выходной фильтр питания
9. Узел стабилизации и регулировки выходного напряжения.
Дальше я покажу и опишу вышеуказанные узлы более расширенно.
Входной фильтр питания. На самом деле больше необходим для фильтрации помех, которые проникают от блока питания в сеть. Если у вас фонит радиоприемник при включении импульсного блока питания, то сначала проверьте, а есть ли в нем такой фильтр.
В полном варианте включает в себя дроссель с двумя обмотками, два конденсатора х типа (на фото желтый), два конденсатора Y типа (обычно небольшие голубого цвета). Также в фильтр помех входит конденсатор, соединяющий первичную и вторичную стороны БП, и соединяющий минус выходных клемм с корпусом, но они больше влияют на гашение помех по выходу.
Из-за этих Y1 конденсаторов незаземленный блок питания обычно «кусается».
С дросселем и Х конденсаторами все просто, чем больше индуктивность и емкость, тем лучше, иногда даже применяют двухступенчатые фильтры (два дросселя).
В некоторых случаях фильтр упрощают, оставляя только дроссель, один конденсатор Х типа и один или два Y1 типа (между первичной и вторичной стороной БП и между минусом БП и корпусом). Это также вполне нормальное решение, но иногда вместо дросселя ставят «специально обученные перемычки», либо убирают фильтр совсем, вот так делать нельзя, помехи гарантированы.
В данном случае мы видим «эконом вариант», но вполне работоспособный, его можно было бы не дорабатывать, но производитель вместо правильных Y1 конденсаторов установил обычные высоковольтные (2.2нФ 2КВ). Это небезопасно, так как при пробое таких конденсаторов выход БП окажется соединенным со входом и может ударить током. пробить его может от всплеска напряжения вызванного например мощным разрядом молнии недалеко от линии электропередач.
Вывод, фильтр вполне жизнеспособен, но для безопасной эксплуатации лучше заменить конденсаторы голубого цвета обозначенные на плате как CY на правильные Y1 конденсаторы, либо заземлить корпус БП.
К сожалению подобным грешат наверное 90% недорогих БП.
Также, перед фильтром питания, в импульсных блоках питания устанавливается специальный терморезистор, который ограничивает бросок тока при включении. Здесь его нет, вернее его роль частично выполняет дроссель, это не очень хорошо, но в данном случае терпимо, при большой мощности БП (и соответственно конденсаторах большой емкости) он обязателен, а в особо тяжелых случаях даже стоит специальная схема, которая после включения его замыкает.
Работает он так: пока терморезистор холодный, его сопротивление велико и он ограничивает ток, после включения он нагревается и его сопротивление падает, и он не вносит больших потерь. Но если выключить блок питания, а затем включить не дождавшись остывания терморезистора, то бросок тока почти не будет ограничен.
После входного фильтра установлен диодный мост, который выпрямляет переменный ток, дальше уже постоянный ток поступает на электролитический конденсатор.
Диодный мост бывает также разным, либо из отдельных диодов, либо в виде отдельного компонента, иногда его даже устанавливают на радиатор. В данном случае применено 4 отдельных диода. Диоды самые классические, 1N4007, вполне достаточно для такого блока питания. В дешевых блоках питания применяют вообще один диод, это очень плохо, так как входной конденсатор работает неэффективно.
Входной электролитический конденсатор. Ну тут все просто, чем больше емкость (в разумных пределах), тем лучше.
Для блока питания рассчитанного только под 230 (± 10%) необходимо конденсатор емкостью равной мощности БП. Т.е. если блок питания на 90 Ватт, то конденсатор ставят 100мкФ.
Для блоков питания рассчитанных под расширенный диапазон 100-240 Вольт емкость этого конденсатора должна быть больше в 2-3 раза.
В данном случае применен конденсатор емкостью 47мкФ на напряжение 450 Вольт (это очень хорошо, обычно применяют конденсаторы на 400 Вольт). Для входного напряжения 230 Вольт его емкость более чем достаточна (при мощности блока питания в 36 Ватт), но для работы при напряжении 100-150 Вольт он мал.
Емкость конденсатора влияет на следующие характеристики.
1. Диапазон входного напряжения при котором блок питания нормально работает.
2. Срок жизни конденсатора, из-за больших пульсаций конденсатор меньшей емкости состарится раньше, чем больше емкость, тем дольше будет жить.
3. Увеличение емкости положительно влияет на КПД блока питания, хоть и слабо.
Высоковольтный транзистор. Ну тут особо сказать нечего.
Разве что тут не проходит правило — чем больше, тем лучше. Параметры транзистора должны быть оптимальны для примененной микросхемы ШИМ контроллера.
Может влиять максимальное напряжение, у этого транзистора оно равняется 600 Вольт, для данной схемы это вполне нормально, я встречал иногда на 800 Вольт, но это очень большая редкость.
Влияет еще вариант корпуса. Бывают в полностью пластмассовом корпусе, а бывают с металлической частью, тогда транзистор крепится к радиатору/корпусу через изолирующую прокладку. Вариант с полностью изолированным корпусом мне лично нравится больше.
Силовой трансформатор.
Если сильно упростить, то здесь действует правило — чем больше, тем лучше.
В данном БП применена схемотехника «обратноходового преобразователя», т.е. сначала открывается транзистор, «накачивает» трансформатор (на самом деле не совсем именно трансформатор, но это не важно), потом транзистор закрывается и энергия от трансформатора «перекачивается» в нагрузку через выходной диод.
Почему я написал насчет упрощения, дело в том, что размеры трансформатора зависят не только от мощности, а и от частоты работы блока питания. Чем частота выше, тем меньше можно применить трансформатор, но большинство ширпотребных блоков питания работают в диапазоне 60-130КГц, потому правило все таки действует.
Существуют более высокочастотные контроллеры, но высокая частота требует очень качественных материалов для трансформатора, потому цена такого БП будет гораздо выше.
Я встречал в дешевых АТХ блоках питания мощностью 250-300 Ватт трансформаторы размеров с пол спичечного коробка, но это была не работа на очень высокой частоте, а просто дикая экономия

Иногда спрашивают, а можно перестроить БП с 5 Вольт на 9, или с 19 на 12?
Чаще всего нельзя, так как трансформатор имеет определенное соотношение витков в первичной и вторичной обмотке, и перестроенный БП будет работать в не оптимальном режиме. или вообще не будет, так как у трансформатора есть еще одна обмотка, от которой питается микросхема ШИМ контроллера и напряжение на этой обмотке также зависит от напряжения на других обмотках.
В данном блоке питания трансформатор вполне соответствует заявленной мощности.
Выходной выпрямительный диод.
От этого диода довольно сильно зависит надежность работы блока питания, одно из правил, диод должен быть рассчитан на ток в 2.5-3 раза больше, чем максимальный выходной ток блока питания. В нашем случае это 7.2х3=21.6
В данном блоке питания применена диодная сборка, состоящая из двух диодов. Согласно документации диод рассчитан на 20 Ампер (2х10) и напряжение 100 Вольт.
По току соответствует необходимым параметрам, а по напряжению значительно превышает требуемые.
Обычно для БП 5 Вольт достаточно чтобы диод был рассчитан на 45-60, для БП 12 Вольт на 100 Вольт, для 24 Вольта надо уже 150 Вольт.
Но на самом деле, слишком хорошо это тоже плохо. Объясню почему.
Диоды Шоттки вещь очень хорошая, имеют маленькое падение, быстрое переключение, что положительно сказывается на КПД блока питания и его нагреве.
Но в отличии от обычных диодов у них более выражена разница в зависимости падения на нем от максимального напряжения, на которое рассчитан диод. Т.е. диод на 45 Вольт запросто имеет падение в 1.5 раза меньше чем диод на 100 Вольт. Т.е в данном БП лучше смотрелся бы диод на 30-40 Ампер и 60 Вольт, КПД был бы выше, а цена практически той же.
Т.е. по факту в этом БП применен хороший диод с большим запасом по напряжению, это надежно, думаю что если и сгорит он, то одним из последних, но он просто не совсем оптимален.
Выходной фильтр и узел стабилизации.
Для начала здесь также существуют свои правила, например суммарная емкость конденсаторов желательна из расчете 1000мкФ на каждый 1 Ампер выходного тока, но на самом деле БП вполне нормально работает и при в 2 раза уменьшенной емкости. Не менее важно максимальное напряжение на которое рассчитаны конденсаторы и их тип.
Выходное напряжение обычно желательно:
Для 5 вольт БП — 16, в крайнем случае 10 Вольт, ни в коем случае не 6.3
Для 12 Вольт — 25, в крайнем случае 16.
Для 24 Вольта, 35, ни в коем случае не 25.
Конденсаторы должны быть с низким внутренним сопротивлением (LowESR) и рассчитаны на 105 градусов, тогда будет работать долго.
В этом БП конденсаторы имеют емкость 1000мкФ, что дает в сумме 2000мкФ, исходя из этого максимальный длительный ток не желателен выше 4-5 Ампер. кратковременно можно снимать и больше, но сократится срок службы конденсаторов.
Кстати в этом блоке питания есть место для установки нормальных конденсаторов с диаметром 10мм, хотя сейчас установлены небольшие, диаметром 7мм.
Выходной дроссель, ну тут точно, чем больше, тем лучше. но следует учитывать, что важен не только размер, а и ток, на который рассчитан дроссель. Если дроссель намотан тонким проводом, то он будет греться. А если феррит, на котором намотан дроссель, перегревается, то его характеристики резко ухудшаются (при превышении определенной температуры). примерно на таком принципе работают индукционные паяльники, то там зло обратили во благо, но это уже тему другого обзора.
Здесь применен не очень мощный дроссель, позже при тестах мы к нему еще вернемся.
Схема стабилизации выходного напряжения. О ней я напишу чуть позже, так как она расположена снизу печатной платы, сверху расположен только подстроечный резистор для точной установки выходного напряжения и светодиод, показывающий что блок питания включен и работает (иногда это не одно и то же
.Постепенно мы дошли до более «тонкой» электроники. В данном БП основная часть компонентов расположена снизу, со стороны дорожек из-за того, что применены безвыводные (SMD) компоненты. В блоке питания могут быть применены и обычные детали, особого значения то не имеет, потому по большому счету на это не стоит особо обращать внимания.
А вот на монтаж платы внимание обращать стоит. Плата должна быть изготовлена качественно, выводы припаяны и обкушены. а не торчать в разные стороны как попало. Желательно чтобы флюс был смыт, как минимум основная его часть.
К данному БП особых претензий нет, вполне заслуженные 4 балла. Не скажу что идеально, скорее нормально.
Я вообще имею привычку покрывать плату лаком после монтажа и промывки, но такое встречается только у брендов верхнего уровня и то чаще в промышленных устройствах.
Немного расстроило отсутствие защитного прореза под оптроном, разделяющим высоковольтную часть и низковольтную. Желательно чтобы были прорезы между близким расположением проводников разных сторон блока питания, это повышает безопасность.
По печатной плате я начертил принципиальную схему. По большому счету я взял схему одного из обозреваемых ранее БП и внес необходимые дополнения и коррективы так как большинство таких блоков питания построено по похожей (если не сказать одинаковой) схемотехнике.
Первичная сторона блока питания поближе.
Отчетливо виден ШИМ контроллер со своей «обвязкой», шунт из нескольких SMD резисторов, а также резисторы, которые входят в состав «снаббера».
Кстати насчет «снаббера», это такой узел, который гасит паразитные выбросы возникающие на высоковольтной обмотке трансформатора, выполняется в нескольких вариациях:
1. Диод + резистор + конденсатор (так сделано в этом БП), на схеме это R3, C3, DB1.
2. Диод + супрессор (аналог очень мощного стабилитрона — ограничителя).
3. Комбинация 1 и 2 пунктов, обычно применяется на больших мощностях.
4. Китайское ноу хау, не ставить его вообще. Так делают обычно в самых дешевых БП, типа зарядных для электронных сигарет и сотовых телефонов, которые продаются по три копейки.
Данный узел влияет на надежность БП
Шунт из нескольких SMD резисторов под номерами 9, 19, 21, 22, 23 предназначен для измерения тока через высоковольтный транзистор, это необходимо для защиты блока питания от перегрузки и короткого замыкания. При выходе блока питания чаще всего уходит в другой мир вместе с высоковольтным транзистором, ШИМ контроллером и резистором, который стоит между транзистором и контролером.
Пайка аккуратная, мало того, компоненты приклеены, это уже одна из «примет» более-менее нормальных блоков питания.
В этом БП применен ШИМ контроллер неизвестного происхождения, но он полностью совпадает по выводам с контроллером 63D39, который в свою очередь является аналогом FAN6862.
В небольших блоках питания применяется три вида схемных решений
1. Микросхема ШИМ контроллера + высоковольтный полевой транзистор.
2. Микросхема мощного ШИМ контроллера у которой внутри находится и полевой транзистор и шунт (иногда вместо шунта измеряется падение на полевом транзисторе в открытом состоянии)
примеры — TOP Powerintegrations, Viper и т.п.
3. Автогенератор, микросхем нет, иногда нет и защиты от превышения тока.
Первые два типа по сути аналогичны, третий гораздо хуже, если вы увидели небольшую микросхему, значит 99% у вас первый тип БП. Если на плате есть высоковольтный транзистор и рядом с ним еще 1-2 транзистора, но меньших размеров, то это на 99% автогенератор.
Здесь применено правильное решение, замечаний нет.
Вторичная сторона, отвечает за выпрямление и стабилизацию выходного напряжения.
Некоторые люди заблуждаются, считая что за стабильность выходного напряжения отвечает первичная сторона (хотя есть и такие варианты БП). За точность стабилизации выходного напряжения отвечает именно вторичная сторона, так как она контролирует поведение первичной.
Отвечает за стабилизацию небольшая микросхемка под названием TL431, на этом фото она в очень маленьком корпусе с тремя выводами под названием V3. Эта микросхема — управляемый стабилитрон, при подаче напряжения с выхода блока питания на эту микросхему она управляет включением оптрона (на фото сверху платы, он между трансформатором и транзистором), который передает команду на ШИМ контроллер и он уже управляет мощностью БП, подстраивая ее так, чтобы на выходе было стабильное напряжение.
Напряжение на микросхему подается через делитель, иногда через просто два резистора, а иногда еще добавлен подстроечный резистор, при помощи которого можно изменить выходное напряжение в небольших пределах.
Существует еще одно заблуждение, что при выходе блока питания из строя, обычно страдает и то, что подключено. Скажу так, такое возможно, теоретически, но реально бывает ОЧЕНЬ редко. Также при выходе БП из строя вторичная сторона страдает реже всего, чаще всего все неприятности происходят на первичной (высоковольтной) стороне.
Иногда некоторые производители не делают стабилизацию выходного напряжения при помощи специальной микросхемы и оптрона, но это не очень хорошо. Мало того, у меня даже есть обзор блока питания, где есть оптрон, но он никуда не подключен.
Бывает даже влияет то, как разведены дорожки через которые измеряется выходное напряжение, это критично, особенно при больших токах.
В общем если есть оптрон и маленькая трехногая микросхема недалеко от выхода БП, то данный БП скорее всего с правильной стабилизацией.
Для большего понимания, что такое первичная (она же «горячая») сторона и вторичная (она же «холодная») я разделил на схеме стороны двумя цветами, черным цветом обозначены компоненты, которые относятся к двум сторонам одновременно.
Для начала первое включение (надо же было его когда нибудь включить). все заработало и ничего не сгорело
.При включении БП показал напряжение на выходе равное 5,12 Вольта.
Проверяем диапазон регулировки, он составляет 4.98-5.19 Вольта, вполне нормально.
После этого выставляем на выходе заявленные 5 Вольт.
Для проверки блока питания я использую уже известный моим читателям «стенд», состоящий из:
Электронной нагрузки
Мультиметра
Осциллографа
Бесконтактного термометра.
Ручки и листика бумаги
Как и в прошлые разы я провожу ступенчатые тесты по 20 минут каждый, поднимая ток нагрузки после успешного прохождения теста. Щуп осциллографа стоит в положении 1:1.
Первый тест проводим без нагрузки, напряжение 5 Вольт, пульсации почти отсутствуют.
2. Нагрузка 2 Ампера, напряжение 5 Вольт, пульсации на уровне 30-40мВ, отлично.
1. Нагрузка 4 Ампера, напряжение 5 Вольт, пульсации около 40мВ, отлично.
2. Нагрузка 6 Ампер, напряжение чуть просело до 4.99 Вольта, пульсации практически неизменны и составляют около 40мВ, отлично.
1. Ток нагрузки 7.2 ампера, напряжение 4.99 Вольта, а вот пульсации очень выросли. Это плохо.
Рост пульсаций обусловлен не только током нагрузки, а скорее нагревом дросселя (вернее его перегревом). Выше я писал, что сердечник дросселя (и трансформатора) меняет свои характеристики при нагреве выше определенной температуры. В данном случае дроссель начинает работать как просто кусок проволоки почти ничего не фильтруя. Если так перегреется трансформатор, то это закончится походом за другим БП. Именно из измерения температур я делаю выводы от том, в каком режиме работает БП и какая его максимальная мощность.
Дроссель в этом БП намотан тонким проводом, потому он имеет большое сопротивление и сильно греется.
Ради эксперимента я охладил дроссель и измерил пульсации под нагрузкой еще раз. на всякий случай я сделал фото экрана осциллографа " в режиме реального времени", а не в режиме удержания показаний.
2. Тока нагрузки 7.2 Ампера, дроссель охлажден до 88 градусов (правда я невольно немного охладил и весь БП, но в основном охлаждал дроссель), пульсации составляют максимум 50мВ.
Согласно результатам тестирования, была составлена небольшая табличка температур основных элементов данного блока питания.
Немного о температурах.
Пускай вас не пугают температуры под 100 градусов у транзисторов и диодов, при таких температурах они себя вполне нормально чувствуют.
Гораздо более критична температура трансформатора и дросселя, а также электролитических конденсаторов. В данном БП после 1час 40 минут тестирования (последняя колонка + 20 минут под максимальным током) выходные конденсаторы разогрелись до 104.2 градуса, это очень плохо, но судя по температуре дросселя в 142 градуса я думаю что основной «вклад» в этот результат дал именно он и если его заменить, то температура конденсаторов значительно снизится.
Вообще диоды и транзисторы нормально могут работать и при 130-140 градусов, но я считаю это большой температурой. Раньше в наших справочниках писали — запрещается эксплуатация компонентов при превышении более чем одного из параметров, я стараюсь не превышать вообще никакие параметры.
В данном БП самым греющимся компонентом является выходной дроссель, температуры остальных компонентов даже под максимальным током и после длительного прогрева находятся на безопасном уровне, я был даже удивлен что диод так мало нагрелся.
При измерении температур измерялась температура именно компонента, а не радиатора, на котором он установлен, это дает более точное понимание процесса.
Резюме.
Плюсы
БП отлично держит выходное напряжение, пока это самый лучший результат среди протестированных мною БП.
Уровень пульсаций можно было бы считать очень хорошим, если бы не перегрев дросселя на максимальном токе и последующий рост пульсаций.
Общий нагрев БП находится в пределах допустимого.
Неплохое общее качество изготовления БП.
Входной конденсатор на 450 Вольт
Минусы
Дроссель «несоразмерен» выходному току БП, перегрев.
Выходные конденсаторы установлены заниженной емкости.
Применены не правильные Y, а обычные высоковольтные.
Мое мнение. Данный блок питания можно вполне безопасно эксплуатировать при токе нагрузки до 5-6 Ампер, но если заменить выходной дроссель и конденсаторы, то можно спокойно длительно работать и при токе 7 Ампер. При тесте я кратковременно нагружал его током 7.5 Ампер, работал абсолютно без проблем. т.е. запас по мощности у этого БП есть.
Очень жаль, что опять сэкономили на конденсаторах, соединяющих первичную и вторичную стороны БП и поставили обычные высоковольтные, но судя по моей практике разбора недорогих БП, так делается очень часто

Очень обрадовала точность стабилизации выходного напряжения, при изменении тока нагрузки от холостого хода до 7.5 ампер выходное напряжение снизилось всего на 10мВ, это просто отлично, честно, я не ожидал.
В общем такой себе БП-конструктор с хорошим потенциалом, но буквально «просящий» доработки.
На этом пока все. Надеюсь что немного помог тем, кто испытывает затруднения при выборе блоков питания. Частично обзор является ответом на многие вопросы, которые мне задают в личке и в комментариях, но в планах продолжение (скорее дополнение) данного обзора-объяснения, но уже с другим блоком питания, заметно мощнее. Второй блок питания также заказан для обзора по просьбе читателей и я надеюсь, что он уже где то на подходе ко мне.
И все же, что должно быть в нормальном БП
А если кратко по пунктам, то:
Клеммник, при большом токе лучше когда выходных клемм больше одной пары.
Терморезистор (покажу в другом обзоре), в маломощном БП желателен, в мощном обязателен.
Входной дроссель, обязателен если не хотите помех на радиоприемники. да и просто в сеть.
Входной электролитический конденсатор, минимум 400 Вольт, если 450, то вообще отлично, емкость минимум равняется мощности БП в Ваттах.
Высоковольтный транзистор, тут все проще, меньше чем на 600 Вольт еще не встречал (в с такой схемотехникой).
Трансформатор, если грубо, то чем больше, тем лучше. при работе проверить нагрев, если греется более 95-100 градусов — плохо.
Выходной диод, данные есть в тексте, ток не менее 2.5-3 раза от выходного, напряжение не менее 100 Вольт для 12 Вольт БП и не менее 45-60 для 5 Вольт БП
Выходные конденсаторы — Емкость чем больше (но в разумных пределах), тем лучше, но не менее чем 470мкФ на 1 Ампер, лучше 1000мкФ на 1 Ампер. Конденсаторы должны быть LowESR 105 градусов и напряжение не менее 10 Вольт для 5В БП и 25В для 12В БП.
Выходной дроссель, чем больше. тем лучше. Но с максимальным током, соответствующим выходному току БП.
Наличие регулировки выходного напряжения, необязательно, но приветствуется.
Обязательно наличие стабилизации на вторичной стороне.
Обязательно наличие ШИМ контроллера, а не транзисторной схемы.
Все элементы должны быть хорошо прижаты к радиатору/корпусу.
Предохранитель ДОЛЖЕН БЫТЬ.
Обязательно наличие правильных конденсаторов Y типа между сторонами БП (присутствие надписи Y1 на конденсаторе)
Общая аккуратность сборки говорит о контроле со стороны производителя, если БП изначально собран «криво», то от него уже тяжело ждать хороших результатов.
Именно по этим критериям я оцениваю качество блока питания
Перейти в магазин
